龙岗区浦排南路宝丰大厦有没疫情
〖壹〗、没有 。龙岗区浦排南路宝丰大厦位于黑龙江东部地区。经查询该大厦官方网站资料显示,截止到2022年10月8日 ,该大厦无疫情,属于我国低风险地区。前往该大厦仅需持有48小时内核酸阴性检测报告即可 。

从北京回宝丰县前营需要隔离吗?
答案是:需要居家隔离。2021年1月26日最新公告如下:2021年,1月28日起 ,返乡人员需持7天内有效新冠病毒核酸检测阴性结果返乡,返乡后实行14天居家健康监测,期间不聚集 、不流动 ,每7天开展一次核酸检测。日前,《冬春季农村地区新冠肺炎疫情防控工作方案》对农村地区及返乡人员相关防疫工作进行部署 。

根据描述来看,从北京发送快件到河北唐山通常只需要一天的时间 ,即便是在最慢的情况下,也只需两天。物流行业通常能够确保快件在合理的时间内送达,因此你不必过于担忧。从北京到唐山的快件运输,主要依赖于高效的快递网络和合理的物流安排 。

宝丰县行政区划:宝丰县辖1个街道、8个镇、4个乡:铁路街道;城关镇 、周庄镇、闹店镇、石桥镇 、商酒务镇、大营镇、张八桥镇 、杨庄镇、肖旗乡、赵庄乡、前营乡 、李庄乡。县人民政府驻城关镇。
地理位置与周边环境:五龙庙村地处河南省平顶山市宝丰县前营乡 ,周边有风景秀丽的村落,如前营村和何寨村,自然风光优美。自然资源:村内自然资源丰富 ,特别是矿产资源,蕴藏着丰富的铁和磁赤铁矿,为村子的工业发展提供了坚实的物质基础 。山水之间呈现出一幅宁静和谐的画面 ,空气清新宜人。
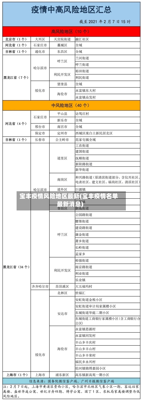
不能提供的人员,需第一时间进行集中隔离,24小时内完成核酸检测 ,核酸检测阴性者可有序流动。另外,如不能准确界定返抵人员风险等级,凡有疫情中高风险地区所在县区旅居史的 ,均视为中高风险地区返抵人员 。
大店头,地理上是位于河南省顶山市宝丰县前营乡的一个村落,现如今也是一个电子商务公司的简称。地理上的大店头村位置是平顶山市宝丰县前营乡沿着乡政府路一直往西行使四公里的一个村落。路途有207国道穿越 。西气东输管道经过。距县城二十五公里,大店头分为店西、店东、店南。全村8000人左右 。

宝丰疫情最新消息封了吗
根据相关资料显示宝丰县21日没有解封 ,是于2022年10月22日9时解封。5月13日,平顶山市宝丰县疫情防控指挥部下发通知:即日起,全县有序恢复正常生产生活秩序。
没有 。通过查询相关资料显示 ,截止到2022年9月21日,宝丰属于低风险地区,宝丰没有被封 ,但是还需要每天进行核酸检测,进出公共场所要戴口罩,出示健康码。
成立疫情防控指挥部 ,全面部署防控工作疫情发生后,宝丰能源第一时间成立集团公司新型冠状病毒感染的肺炎疫情防控指挥部,全面安排部署 ,扎实组织开展疫情防控各项工作,以积极行动展现企业担当。
开放了。通过查询宝丰疫情相关资料了解到,宝丰宾馆开放了 。
宝丰有疫情吗
〖壹〗 、成立疫情防控指挥部,全面部署防控工作疫情发生后 ,宝丰能源第一时间成立集团公司新型冠状病毒感染的肺炎疫情防控指挥部,全面安排部署,扎实组织开展疫情防控各项工作 ,以积极行动展现企业担当。第一时间捐款2000万元,助力疫情抗击与防控 1月30日,响应自治区党委、政府号召 ,联合燕宝慈善基金会向宁夏红十字会捐款2000万元。
〖贰〗、根据相关资料显示宝丰县21日没有解封,是于2022年10月22日9时解封 。5月13日,平顶山市宝丰县疫情防控指挥部下发通知:即日起 ,全县有序恢复正常生产生活秩序。
〖叁〗 、没有。河南省位于中国中东部,黄河中下游 。宝丰县位于河南省中西部。查询当地疫情防控小组消息了解到截止今日9月28日宝丰属于低风险地区,没有疫情 ,外出人员需戴口罩,外来人员需持有48小时核酸证明即可。
〖肆〗、题主是否想询问“宝丰小广场现还有疫情吗 ”?没有了 。通过查询疫情防控中心显示,截止到2022年11月14日宝丰小广场属于低风险地区,因此没有疫情了。宝丰县 ,隶属于河南省平顶山市,位于河南省中西部,总面积722平方公里。








