黄埔区疫情地区划分表格/广州黄埔区属于疫情哪一类

广州市黄埔区新溪村有疫情吗

〖壹〗 、没有 ,黄埔街 新溪北街21号 、新溪九巷25号(含之之之之四) ,新溪九巷32号、36号(含之之二)、38号 、40号(含之之二);广新路以南、乌涌河道以西、新溪西街及新溪环村路所围成区域 。以上区域于11月11日21时解除,黄埔街全域转入常态化防控 。

黄埔区疫情地区划分表格/广州黄埔区属于疫情哪一类-第1张图片

〖贰〗 、地理位置优势:新溪村距珠江新城约15公里,搭乘地铁10个站即可抵达;且距离金融城、琶洲也不远。周边有3条高速围绕、3大高铁交汇 ,地铁5号线大沙东站就在村口,在建地铁7号线也将在大沙东设换乘站。

黄埔区疫情地区划分表格/广州黄埔区属于疫情哪一类-第2张图片

〖叁〗 、近来公开信息还没有明确指出广州市黄埔区新田村在今年开始建设安置房 。当前进展 2025年12月相关部门发布征地补偿安置方案,拟征收新田村多个经济合作社范围内共0891公顷土地用于交通等基础设施建设。 2025年新龙镇包括新田村在内的9村集体通过了转做地模式的改造意愿表决。

〖肆〗、华润置地联合体已通过广州黄埔区新溪村旧改项目资格审查 ,但最终能否入局需待3月12日居民公开表决完成后确定 。具体信息如下:资格审查结果3月1日,广州市公共资源交易中心发布公示,华润置地控股有限公司、广东安德股权投资有限公司 、广州开投润埔实业发展集团有限公司组成的联合体通过新溪村旧改项目资格审查。

广州黄埔区关于划定风险区域的通告广州市风险地区公告

〖壹〗、黄埔街丰乐南路黄埔花园C4栋。长洲街福东坊一巷4号之一 。九佛街晴庄变电站工地板房员工宿舍2楼;凤凰五路40号凤美花园5栋;凤凰一横路广州星际公寓A6-2栋。南岗街南岗社区亨元石羊街41号。云埔街春晖五街南康五巷10号东盛宾馆;方达路2号3号楼 。

〖贰〗、低风险区域范围近来广州市除白云区 、越秀区为中风险区域外 ,其余区域均为低风险区域,覆盖大部分城区及周边地区。快递 、外卖配送规则 低风险区域:推行“无接触投送”基础上,允许快递员、外卖员直接将物品送至公司或家庭门口 ,减少中转环节。

〖叁〗、广州市黄埔区有高风险地区 。通过查询相关公开信息显示,截止于2022年12月9日,广州市黄埔区沙河街道地区防疫防控为高风险管理 ,防疫管控措施要求是小区实行管控政策 ,公共场所暂停开放,因此有高风险地区 。高风险地区居民需每天进行核酸检测和抗原测试。

〖肆〗 、021年6月14日广州市的低风险地区有:越秀区、白云区、荔湾区 、海珠区、番禺区的部分地区(不一一列举了),天河区 ,黄埔区,花都区以及南沙区的部分地区均为低风险地区。肇庆市高要区金利镇罗客村,茂名市电白区水东街道西湖西路28号底商01至03号商铺 。

〖伍〗、且存在社区传播风险 ,相关部门将依据《新型冠状病毒肺炎防控方案(第九版)》规定,重新划定风险区域并调整等级。居民可通过上述查询方式及时获取最新信息。总结:广州越秀区近来为低风险地区,但疫情防控仍需持续重视 。居民应通过官方渠道关注风险等级变化 ,严格落实个人防护责任,共同维护公共卫生安全。

〖陆〗 、荔湾区东沙街道新觉村天后西街111130号围成的区域由低风险区调整为中风险区。南沙区珠江街、发展路、发展路 、灵新大道、珠江路所包围的区域由低风险区转为中风险区 。第三,其他地区的风险水平保持不变。

广州中风险地区

〖壹〗、广州越秀区近来各地均为疫情低风险地区。以下是详细说明:当前风险等级:根据公开信息 ,广州越秀区全域被划定为低风险地区,未被列入中风险或高风险区域 。这一结论基于官方发布的最新疫情风险等级划分标准,综合了区域内确诊病例 、无症状感染者数量及疫情传播风险等因素。

〖贰〗 、截至4月13日 ,广州白云区中风险地区共有3个 ,具体如下:白云区三元里大道1008号鸿盈汇大厦该区域自2022年4月9日起被调整为中风险地区。白云区黄石街道黄石东路488号江夏灯饰建材城该区域自2022年4月12日起由低风险地区升级为中风险地区 。

〖叁〗、晚上10点29分,政府发言人指广州市荔湾区龙津街锦龙汇鑫阁被调整为疫情中风险地区,广东省并未被列为中风险地区 ,港府当晚出稿改变政策,将中风险区收窄至确诊的荔湾区龙津街锦龙汇鑫阁,广东省其余地区持续维持“低风险 ”区不变 ,可继续使用“回港易 ”回到香港 。

〖肆〗、月26日下午,广州市卫健委发布通告,南沙区 、荔湾区、白云区的四个区域调整为低风险地区 ,至此广州全市中风险地区清零。调整依据与背景广州市卫健委根据《新型冠状病毒肺炎防控方案(第九版)》要求,结合疫情形势和风险评估结果,对部分区域的风险等级进行动态调整。

〖伍〗、近来广州有3个中风险地区 ,均在白云区,具体如下:人和镇穗和东大街12号205 - 208迪鹿酒吧:自2022年4月12日起,根据广东省新冠肺炎防控指挥办疫情防控组相关通知 ,经广州市新冠肺炎防控指挥办同意 ,该区域由低风险地区调整为中风险地区 。

〖陆〗 、调整情况:据广州市卫生健康委副主任陈斌22日通报,广州市白云区的3个中风险地区调整为低风险地区。此次调整后,广州全市范围内已无中高风险地区。“摘星”意义:随着中高风险地区清零 ,广州的通信大数据行程卡同步取消“*”标记(即“摘星 ”) 。

3月30日起黄埔区解除封控管控防范区域管控

〖壹〗、022年3月30日0时起,黄埔区解除部分封控、管控 、防范区域管控,具体如下:封控区:云埔街凯信东方华庭(云埔街春晖二街)AAA3栋解除封控区管理。这意味着这三栋楼的居民在解除管控后 ,行动自由度增加,但仍需遵循后续相关防疫要求。管控区:云埔街凯信东方华庭小区(云埔街春晖二街)解除管控区管理 。

〖贰〗、022年3月16日7时起,黄埔区在云埔街道划定了封控区、管控区和防范区 ,具体范围及管理措施如下:封控区:将黄埔区云埔街春晖二街67号凯信东方华庭AAA3栋划为封控区。

〖叁〗 、022年3月16日7时起,广州黄埔区封控区范围为云埔街春晖二街67号凯信东方华庭AAA3栋。封控区管理措施:实行“区域封闭、足不出户、服务上门”管理措施,严格落实居家隔离 ,保障居民基本生活 。特殊情况处理:对外溢人员追踪到位,确保隔离措施落实。

广州各区风险等级一览表广州风险等级划分

广州越秀区近来各地均为疫情低风险地区。以下是详细说明:当前风险等级:根据公开信息,广州越秀区全域被划定为低风险地区 ,未被列入中风险或高风险区域 。这一结论基于官方发布的最新疫情风险等级划分标准 ,综合了区域内确诊病例 、无症状感染者数量及疫情传播风险等因素 。

连续14天无新增确诊病例。广州白云区当前符合上述条件,因此被划定为低风险地区。其他风险等级划分标准 高风险地区:需同时满足两个条件,即累计病例超过50例 ,且14天内有聚集性疫情发生 。

风险等级调整:自6月6日起,广州市4个区域调整为中风险地区:越秀区北京街道仙湖社区惠福西路398号;海珠区沙园街道中海橡园(HHHH4栋) 、昌岗街道晓阳街(22号)、滨江街道沙地直街(223号)。政策目的:通过限制人员流动和强化核酸检测,减少疫情跨区域传播风险 ,为疫情防控争取时间。

广州银行理财产品风险等级一般分为低风险、中低风险 、中等风险、中高风险和高风险五个等级 。低风险产品通常本金相对安全,收益波动较小。这类产品可能主要投资于货币市场工具等较为稳健的资产,比如短期债券、大额存单等。投资者基本不用担心本金损失 ,收益相对稳定且可预期 。

广州市区农信社个人理财产品风险等级划分一般有多种情况。通常会依据产品投资方向 、投资比例、投资策略等因素来确定风险等级。大致可分为低风险、中低风险 、中等风险、中高风险和高风险几个等级 。低风险产品一般主要投资于货币市场工具等,收益相对稳定,本金损失可能性较小。

自2021年6月11日起 ,广州市部分地区疫情风险等级调整如下:荔湾区东沙街道新觉村天后西街111130号围成的区域由低风险区调整为中风险区。南沙区珠江街、发展路 、发展路、灵新大道、珠江路所包围的区域由低风险区转为中风险区 。第三,其他地区的风险水平保持不变 。

相关推荐

  • 【信阳地区最新疫情,信阳地区最新疫情情况】

    【信阳地区最新疫情,信阳地区最新疫情情况】

    截至2022年10月22日24时河南省新型冠状病毒肺炎疫情最新情况例无症状感染者解除医学观察,其中本土26例(郑州市15例,洛阳市5例,三门峡市、信阳市各2例,焦作市、商丘市各1例),境外输入5例。现存病例情况截至2022年10月22日24时,河南省住院病例115例(均为本土病例)。尚在医学观察的无症状感染者339例,其中本土311例,境外输入28例。新...

  • 新增疫情感染地区查询表/疫情新增地区详细

    新增疫情感染地区查询表/疫情新增地区详细

    一图看懂全国各地区新冠累计确诊人数〖壹〗、全国各地区新冠累计确诊人数可通过以下图表直观了解,颜色越深代表确诊病例数越多:累计确诊病例前五地区及数据:香港:306804例,为全国累计确诊病例比较多的地区。湖北:68391例,早期疫情严重地区,累计确诊数位居前列。吉林:36603例,曾出现局部疫情反弹,累计确诊数较高。〖贰〗、截至4月18日(北京时间7点),意...

  • 什么是宁波地区疫情防控/宁波疫情控制

    什么是宁波地区疫情防控/宁波疫情控制

    宁波一地发布最新通告!浙江多地紧急寻人!这些人员请立即上报!宁波海曙区发布最新疫情防控通告,浙江杭州、丽水、金华多地紧急寻人,相关人员请立即上报并配合防控措施。宁波海曙区疫情防控措施重点地区来(返)海曙人员管理有河南省郑州市管城回族区和二七区、洛阳市新安县正村镇、许昌市禹州市旅居史人员,立即向所在村(社区)、工作单位或居住旅馆报备,配合后续健康管理措施。大...

  • 国内涉疫情地区(国内涉疫区是什么意思)

    国内涉疫情地区(国内涉疫区是什么意思)

    涉疫区是指什么范围?〖壹〗、涉疫区是指出现新冠病毒感染病例或疫情较为严重的地区。具体来说,涉疫区的范围包括以下几个方面:疫情发生地及其周边地区:这些地区可能存在新冠病毒感染的病例,包括确诊患者、无症状感染者和密切接触者等。这些地区会根据疫情的严重程度采取不同的防控措施,以遏制疫情的扩散。〖贰〗、涉疫区是指受到新冠病毒疫情影响的地区。具体来说,涉疫区主要包括...

  • 【四川疫情分布拐点地区有哪些,四川疫情病例分布】

    【四川疫情分布拐点地区有哪些,四川疫情病例分布】

    成都本月底能否解封?当地的疫情呈现了哪些趋势?近来都没有解封。那么成都本月底能否解封呢?当地的疫情又呈现了哪些趋势?从近来的疫情趋势来看,下降的数量让人心宽慰,虽然现在主城区没有完全解封,但如果说此后的每一天确诊病例下降为个位数,那么还是很有希望可以在月底前解封。若疫情在短期内得到遏制,新增病例持续下降且无大规模社区传播风险,解封进程可能加快;反之,若出现...

  • 阿勒泰地区最新消息疫情/阿勒泰疫情最新消息2021

    阿勒泰地区最新消息疫情/阿勒泰疫情最新消息2021

    新疆阿勒泰汽贸二代的“守业”故事:走下去,活出来〖壹〗、秦峰作为新疆豫鑫隆汽贸二代,通过坚守与创新实现“守业”发展,在行业波动中积极应对挑战,带领企业稳步前行。家族传承与创业基础家族背景:秦峰家族自姥爷辈从河南移居新疆,舅舅90年代开始从事汽贸,比较高峰在北疆开设9家店。2002年,父亲接手北屯门店,兼营修车与卖车,为秦峰接手奠定基础。新疆会封吗近来可以...

  • 全国疫情中高风险地区目/全国疫情中高风险地区名单

    全国疫情中高风险地区目/全国疫情中高风险地区名单

    怎么在手机上查看全国中高风险疫情地区在手机上查看全国中高风险疫情地区,可通过微信《扫码抗疫情》小程序实现,具体步骤如下:步骤一:进入《扫码抗疫情》小程序打开微信,点击顶部“搜索小程序”栏,输入“扫码抗疫情”,在搜索结果中选取并进入该小程序。步骤二:选取《更多服务》进入小程序后,找到并点击《疫苗信息》选项,在展开的菜单中选取《更多服务》。在微信上查询全国中高...

  • 【常德疫情四级风险地区,常德市疫情中高风险地区】

    【常德疫情四级风险地区,常德市疫情中高风险地区】

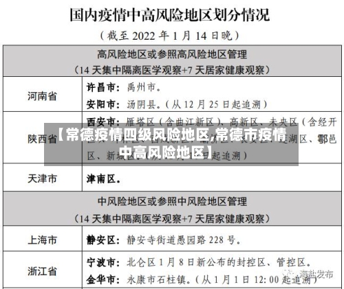
    湖南省常德市是中高风险地区吗否。通过查询湖南疫情防控中心可知,截至2022年12月23日,湖南省常德市不是中高风险地区,实行常态化管理。湖南省别称潇湘、湘楚,因处于洞庭湖以南而得名。022年1月1日以来有金华市旅居史,14天内有中高风险区所在地市或有本地感染者发生但暂未划定中高风险区所在地市旅居史的来(返)常德市武陵区人员,必须第一时间主动向所在社区(村)...

  • 【佛山疫情高低风险地区,佛山疫情高峰区】

    【佛山疫情高低风险地区,佛山疫情高峰区】

    佛山是低风险地区吗佛山全市为低风险地区,低风险地区人员在前往佛山时,无需进行隔离。但需持有48小时内核酸检测阴性证明,并查验健康码和行程码,双码为绿码且体温正常者可以自由通行。对于来自中高风险地区的人员,需要执行相应的隔离政策:对近7天有高风险区旅居史的返佛人员,需进行7天或14天(根据不同政策)集中隔离医学观察,并在不同日期进行核酸检测。佛山是低风险地区...

  • 上海发现重点疫情地区(上海发现重点疫情地区名单)

    上海发现重点疫情地区(上海发现重点疫情地区名单)

    上海封控已久为何仍有阳性?上海市疾控中心回应上海封控已久仍有阳性感染者出现,主要原因如下:地区分布集中于高风险区域:当前上海新增阳性感染者90%以上来自中心城区和近郊区,这些区域多为老旧小区、旧式里弄和城乡接合部(包括城中村)。此类地区人口密度高,居住条件和卫生环境相对较差,厨卫共用或使用公共厕所现象普遍,存在较多病毒传播的风险环节。在今天(14日)上午举...

返回顶部