怎么查看哪些地方是高风险地区?
可以通过微信查询高风险地区,具体步骤如下:打开“微信 ”确保手机已安装微信(版本需支持相关功能 ,如微信0.7及以上)。点击“搜索”图标,输入“行程码”在微信顶部搜索栏输入关键词,系统会显示关联的小程序或服务 。选取“查询行程码”打开 进入官方提供的行程查询服务页面,通常由政府或权威机构开发。

可以通过支付宝中的风控地区查询功能来查看自己所在区域是否为中高风险地区 ,具体操作如下:工具/原料 华为P50HarmonyOS0.0支付宝80方法/步骤 第一步:打开手机进入支付宝,在首页点击国内新增。第二步:点击风险区域菜单。第三步:在疫情风险等级查询页面选取自己所在区域查看风险等级 。
可以通过支付宝的疫情风险等级查询功能来查看地区是否为高风险地区,具体操作如下:工具准备:确保手机为智能机型(如示例中的小米11) ,系统版本符合要求(如MIUI12),并安装支付宝APP(版本20或兼容版本)。进入市民中心:打开支付宝软件,在首页底部菜单栏点击“市民中心 ”选项。
疫情风险区是怎么划分的
〖壹〗、疫情风险区的划分主要依据病例数量 、传播风险、区域特征及防控需求 ,通常分为高、中、低风险区,具体标准及查看方式如下:划分标准高风险区:病例数较多,且存在明显社区传播风险(如聚集性疫情) 。通常以小区 、村组或楼栋为单位划定 ,实行“足不出户、上门服务”的封控措施。
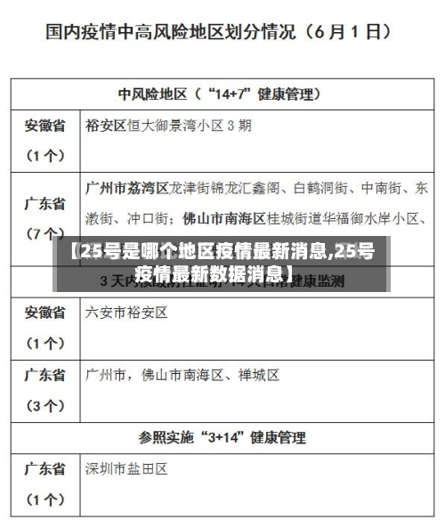
〖贰〗、中风险区按区算。划分依据:中风险地区的划分有明确规定,当某一区域在14天内有新增确诊病例,且累计确诊病例不超过50例 ,或者累计确诊病例超过50例,但14天内未发生聚集性疫情时,该区域就会被划定为中风险地区 。这种划分是以区为单位进行考量的,并非以街道等更小的行政单元来界定。
〖叁〗 、高风险地区的定义:这类地区通常是指在一定时间内(通常是14天)累积新冠病例数超过50例 ,并且这段时间内发生过聚集性疫情。 中风险区域的特征:14天内出现过新增新冠确诊病例,但累计确诊病例数未超过50例;或者累计确诊病例超过50例,但在14天内没有发生聚集性疫情 。
〖肆〗、低风险和中风险地区主要通过官方发布的疫情风险等级划分来区分 ,可通过支付宝国务院客户端查询具体中风险地区,未列出地区即为低风险地区。具体如下:区分依据:低风险和中风险地区的划分主要依据疫情的传播风险、病例数量 、聚集性疫情发生情况等因素,由国家卫生健康部门或相关机构根据疫情形势动态评估和调整。

中高风险的标准是什么
中高风险地区的划分标准是以县市区为单位的 。如果一个县市区在14天内没有新增确诊病例 ,或者累计确诊病例不超过50例,那么它被划分为低风险地区。 如果一个县市区在14天内有新增确诊病例,累计确诊病例超过50例 ,但14天内没有发生聚集性疫情,那么它被划分为中风险地区。
中高风险地区的定义是基于新冠肺炎疫情风险等级标准,主要考察14天内社区、村所辖范围内发生的聚集性疫情情况以及新增病例数。具体来说 ,如果14天内新增两起及以上的本地聚集性疫情,或者新增5例以上本地确诊病例,就会被划定为高风险地区 。
高风险地区是指本行政区域内累计确诊病例超过5例,14天内有聚集性疫情发生。病例和无症状感染者居住地 ,以及活动频繁且疫情传播风险较高的工作地和活动地等区域,划为高风险区。原则上以居住小区(村)为单位划定,根据流调研判结果可调整风险区域范围 。实行封控措施 ,期间“足不出户、上门服务”。








