-
府谷疫情高风险地区名单/府谷有了疫情?
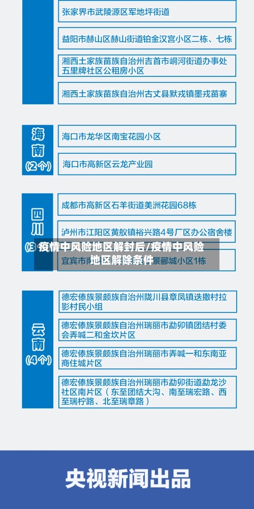
榆林市府谷县防疫最新要求自2022年12月5日19时起,新增划定府谷县部分区域为高风险区,并对部分风险区进行调整,现通告如下:新增划定高风险区(3个)赵石尧商住楼2号楼3单元;高石崖社区鸿盛家府后排小三层;老高川镇金川镁厂。将老高川镇枇杷...
府谷疫情高风险地区名单2026/03/02
榆林市府谷县防疫最新要求自2022年12月5日19时起,新增划定府谷县部分区域为高风险区,并对部分风险区进行调整,现通告如下:新增划定高风险区(3个)赵石尧商住楼2号楼3单元;高石崖社区鸿盛家府后排小三层;老高川镇金川镁厂。将老高川镇枇杷...