-
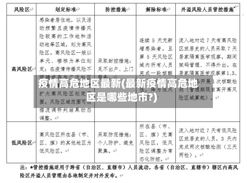
疫情高危地区最新(最新疫情高危地区是哪些地市?)
南京市高危地区名单〖壹〗、江宁区禄口街道铜山社区和谢村社区所在的连片特困地区。〖贰〗、东莞市(1个):松山湖高新技术产业开发区台科片区。河北省廊坊市(1个):安次区葛渔城镇全域。江苏省常州市(1个):钟楼区清云澜湾项目工地(常州市钟楼...
疫情高危地区最新2026/03/15
南京市高危地区名单〖壹〗、江宁区禄口街道铜山社区和谢村社区所在的连片特困地区。〖贰〗、东莞市(1个):松山湖高新技术产业开发区台科片区。河北省廊坊市(1个):安次区葛渔城镇全域。江苏省常州市(1个):钟楼区清云澜湾项目工地(常州市钟楼...