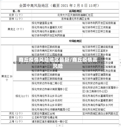
• 商丘疫情风险地区最新/商丘疫情高风险

    杨凌疫情防控4号通告(原文)〖壹〗、广大居民朋友:当前,国内疫情严峻复杂,河南、天津等地疫情形势骤然趋紧。〖贰〗、杨凌防疫办电话24小时的电话是029-12345。针对近来新型冠状病毒感染的肺炎疫情发展态势,为切实做好疫情防控工作,广大市...


返回顶部