-
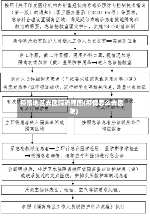
疫情地区去医院流程图(疫情怎么去医院)
隔离点三区两通道设置要求,隔离点三区两通道流程图三区不同区域之间应有严格分界,需采取物理隔断方式进行隔离,并设置明显标识。两通道应包括工作人员通道和集中隔离人员通道。两通道不能交叉,尽量分布在场所两端,并设置明显标识。隔离点设置通道有以下...
疫情地区去医院流程图2026/03/01
隔离点三区两通道设置要求,隔离点三区两通道流程图三区不同区域之间应有严格分界,需采取物理隔断方式进行隔离,并设置明显标识。两通道应包括工作人员通道和集中隔离人员通道。两通道不能交叉,尽量分布在场所两端,并设置明显标识。隔离点设置通道有以下...