海口疫情中风险地区个数/海口中高风险地区最新名单最新

2022全国中高风险地区一览表最新(实时更新)

〖壹〗 、截至近来,国内共有2个高风险地区 ,76个中风险地区,主要分布在陕西省、河南省、浙江省等地,以下为详细信息(数据不包括港澳台地区):高风险地区:具体地区名单会随疫情形势动态调整 ,可通过权威渠道实时查询。高风险地区通常意味着当地疫情较为严重,传播风险高,会采取更为严格的防控措施 ,如封控管理 、全员核酸检测等 。

海口疫情中风险地区个数/海口中高风险地区最新名单最新-第1张图片

〖贰〗、高风险地区:累计确诊病例超过50例;14天内有聚集性疫情(如学校、工厂等集体单位出现多例关联病例)。中风险地区:14天内有新增确诊病例;累计确诊病例不超过50例 ,或超过50例但14天内无聚集性疫情。低风险地区:无确诊病例,或连续14天无新增确诊病例 。

海口疫情中风险地区个数/海口中高风险地区最新名单最新-第2张图片

〖叁〗 、022年全国中高风险地区查询可通过以下两种主要方式实现:查询方式一:国务院客户端小程序——疫情风险等级查询入口获取:通过微信搜索“国务院客户端 ”小程序,进入后即可找到“疫情风险等级查询”功能入口。

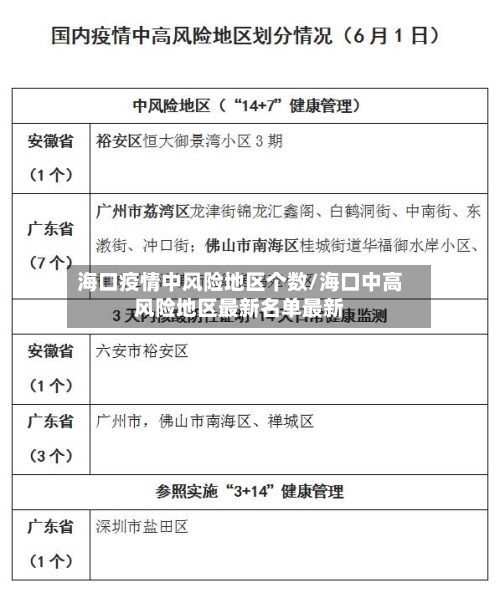
〖肆〗 、全国中高风险地区名单持续更新如下:截至2022年6月21日 ,全国有高风险地区11个,中风险地区38个如下。

〖伍〗、截至相关通告发布时,2022年安阳市中高风险地区汇总如下:高风险地区有2个 1月10日 ,汤阴县育才学校被划定为高风险地区 。1月10日,汤阴县古贤镇大朱庄村被划定为高风险地区 。中风险地区有3个 1月10日,内黄县六村乡袁六村被划定为中风险地区。

海口市澄迈县是疫情地区吗

特定时间段途经指定地区人员:2月18日(含)以来途经贵州清镇市。2月17日(含)以来途经湖北武汉市、海南澄迈县 、山西晋中市 。2月16日(含)以来途经四川泸州市。2月14日(含)以来途经湖南郴州市、广东广州市。2月13日(含)以来途经内蒙古包头市 。2月12日(含)以来途经内蒙古巴彦淖尔市。

通过查询相关资料显示 ,海口市澄迈县不是疫情地区。截止2022年08月23日23时,澄迈共有中高风险地区0个;现有封控区、管控区 、防范区0个,所以 ,海口市澄迈县属于低风险区,不是疫情地区 。

是。截止至2022年8月15日,根据海口市防疫要求规定 ,海口市澄迈县仍处于疫情防控的时期 ,海口市澄迈县任何人都需要做好安全防护,安全出行。海口市澄迈县属于高险地区,旅游区任何人都不可以去 ,还需要携带健康码 。

022年2月,海南澄迈县来(返)潮州人员需按以下规定报备并落实防控措施:报备对象范围2022年2月17日以来有海南省澄迈县旅居史的来(返)潮人员,尤其是与病例活动轨迹存在交集的人员 ,需尽快主动向所在社区、宾馆或酒店报备。

海南本轮疫情海口最严重的时间

海南本轮疫情海口最严重的时间在今年8月份,有8天全市执行静态管理,全民做核酸。

疫情数据8月7日0时—12时数据:全省共报告本土新冠病毒阳性感染者182例 ,其中确诊病例104例(三亚市74例、儋州市19例 、东方市3例、海口市3例、琼海市2例 、陵水县1例、乐东县1例、五指山市1例);无症状感染者78例(三亚市70例 、儋州市4例 、陵水县2例、五指山市1例、万宁市1例) 。

海口疫情爆发时间是2022年8月1日 。通过查询疫情资料显示,海口疫情是从2022年8月1日开始初的,根据海南疫情防控指挥部消息:自8月1日海南发生本轮疫情以来指挥部 ,总体来看,海南疫情近日仍然保持高位运行。

海口疫情高峰期时间在2023年一月上旬。中国新闻社微信公众号消息,据三亚发布微信公众号消息 ,12月23日 ,海南省新冠肺炎疫情防控工作指挥部综合组副组长 、医疗救治组副组长,省卫生健康委员会党委委员、副主任李文秀介绍,当前 ,海南省疫情处于快速爬坡阶段,预计可能很快迎来高峰期 。

疫情总体情况 8月1日至13日,海南省本轮疫情累计报告阳性感染者7736例 ,其中21人已治愈出院。8月13日新增本土确诊病例494例(含无症状感染者转确诊3例)、无症状感染者846例。

相关推荐

  • 【沈阳地区算疫情高发区吗,沈阳地区算疫情高发区吗最新消息】

    【沈阳地区算疫情高发区吗,沈阳地区算疫情高发区吗最新消息】

    辽宁沈阳新增5地为中风险地区?是的,辽宁沈阳新增5地为中风险地区。据辽宁省沈阳市卫健委网站消息,沈阳市统筹推进新冠肺炎疫情防控和经济社会发展工作指挥部疫情防控综合组1日发布通告。新增沈阳市皇姑区昆山西路中海寰宇天下天悦园区、皇姑区昆山西路向工小区东区、皇姑区亿海阳光一期、皇姑区溪水街1号楼、铁西区北二东路沈铁兴工佳园小区为中风险地区。辽宁沈阳新增5地为中风...

  • 【静海疫情高风险地区名单,静海疫情最新进展】

    【静海疫情高风险地区名单,静海疫情最新进展】

    天津是高风险还是低风险天津蓟州区近来无中高风险地区,均为低风险地区。中高风险地区查询渠道如下:查询渠道1:国务院客户端查询流程:微信搜索“国务院客户端”小程序。-打开后在首页找到“疫情风险查询”。-点击即可查看当前所在地区最新疫情风险等级。-点击“查看全国中高风险疫情地区”还可查看全国各地中高风险等级地区名单。政策调整背景:2022年2月16日,天津...

  • 【疫情地区允许摆酒席吗,2021年疫情期间能摆酒席吗】

    【疫情地区允许摆酒席吗,2021年疫情期间能摆酒席吗】

    疫情期间办酒席罚款多少〖壹〗、疫情期间举办会所违法。聚会聚餐、聚众赌博、操办宴席等违规聚集,应当关闭歇业的公共场所不执行关闭歇业规定的,根据《治安管理处罚法》第五十条和第七十条的规定,处五日以下拘留或者五百元以下罚款,情节严重的,处十日以上十五日以下拘留,并处五百元以上三千元以下罚款。〖贰〗、在疫情期间违反规定,聚会聚餐、操办宴席的,应当对其按照相关规定处...

  • 瑞丽疫情高中风险地区(瑞丽新增3个高风险)

    瑞丽疫情高中风险地区(瑞丽新增3个高风险)

    瑞丽这一地升为高风险地区!边境防控究竟难在哪?〖壹〗、瑞丽市姐告国门社区被调整为高风险地区,其边境防控的难点主要体现在地理环境、跨境交流、周边疫情形势等方面。具体如下:地理环境复杂,边境线长:瑞丽位于我国西南边陲,边境线长达168公里。漫长的边境线意味着防控范围广、难度大,需要投入大量的人力、物力进行巡逻、监控和防范,任何一个环节的疏忽都可能导致疫情的输入...

  • 【广州疫情首例地区,广州疫情首例地区是哪里】

    【广州疫情首例地区,广州疫情首例地区是哪里】

    非典在中国是什么时候发生的,具体到月份?非典(SARS)于2002年11月在中国广东省佛山市首次出现病例。2003年疫情发展关键时间点:2月初,广东省进入发病高峰期,疫情在局部地区流行。2月中旬,疫情扩散至香港、广西、四川和山西等地。3月1日,北京报告首例输入性病例,随后成为疫情重灾区;3月上旬华北地区疫情蔓延。4月中下旬,疫情波及中国内地26个省、自治区...

  • 【内蒙古是疫情重点地区吗,内蒙古是疫情中高风险地区吗】

    【内蒙古是疫情重点地区吗,内蒙古是疫情中高风险地区吗】

    全国哪些地方疫情严重〖壹〗、中国疫情严重的七个城市包括武汉、上海、广州、深圳、北京、重庆和成都。这些城市在过去的一段时间内,由于各种原因,疫情形势较为严峻。武汉作为疫情最初爆发的城市,受到了广泛的关注。在初期,武汉的疫情形势异常严峻,但随着全国上下的共同努力和有效防控措施的实施,疫情逐渐得到了控制。〖贰〗、江苏省是近来全国疫情最为严重的省份之一。根据最新的...

  • 近期随舞地区有疫情吗(近期随舞地区有疫情吗最新消息)

    近期随舞地区有疫情吗(近期随舞地区有疫情吗最新消息)

    钟南山院士发布最新提醒,他在提醒中都说了什么?〖壹〗、随着春节将近,我国北京、辽宁等地区又出现了新冠肺炎感染案例,而钟南山院士发布最新提醒,他在提醒中表明升级出行虽然人流量增多,但是只要保持人与人之间的距离,坚持戴口罩,对疫情防控的威胁也就不大。当前我国新冠肺炎疫情已经得到全面有效控制,但依然不能排除疫情危险。〖贰〗、钟南山院士对肺癌防治的观点早筛早诊理念...

  • 德阳疫情防控重点地区(德阳疫情防控措施)

    德阳疫情防控重点地区(德阳疫情防控措施)

    德阳返乡社区线上报备入口德阳返乡社区线上报备可通过德阳市民通微信小程序“返德报备”进行,具体说明如下:适用人群:有本土病例疫情地区旅居史、去过新发现病例地区、与病例轨迹有时空交集的人员,或健康码变为红黄码的人员,抵德后需第一时间主动报备。___市外人员来(返)德需提前24小时通过“德阳市民通”微信小程序进行报备,同时主动向所在社区(村)进行报备,或拨打...

  • 三亚疫情中风险地区查询/三亚疫情中风险地区查询系统

    三亚疫情中风险地区查询/三亚疫情中风险地区查询系统

    2022年全国中高风险地区查询方式入口〖壹〗、022年全国中高风险地区查询可通过以下两种主要方式实现:查询方式一:国务院客户端小程序——疫情风险等级查询入口获取:通过微信搜索“国务院客户端”小程序,进入后即可找到“疫情风险等级查询”功能入口。查询流程:进入小程序后,点击页面上部的查询按钮,系统将直接展示全国中高风险地区名单,信息一目了然,无需复杂操作。〖贰...

  • 天猫疫情地区发货流程图/天猫世界疫情

    天猫疫情地区发货流程图/天猫世界疫情

    【流程图】天猫退货流程思考天猫退货流程主要包括以下几个环节:消费者发起退货申请:消费者需要登录天猫账户,进入订单管理页面。找到需要退货的商品,点击“申请退款”按钮。填写退货原因和退款申请,可能还需要上传商品图片作为证明。商家审核退货申请:商家收到消费者的退款申请后,会审核提供的信息。在这个退货过程中,涉及的角色和步骤相当丰富。首先,moci作为消费者,他需...

返回顶部