广东疫情重点地区名单
〖壹〗、020年3月广东省新冠肺炎疫情风险等级重点地区名单如下:中风险地区:广州市越秀区;深圳市福田区;佛山市禅城区 、南海区、顺德区、三水区;惠州市惠城区 、惠阳区、惠东县、博罗县 、大亚湾区;中山市主城区片区;肇庆市端州区;揭阳市普宁市 。

〖贰〗、国内重点地区(2025年7月最新数据)广东省以下13个地市报告本地病例:佛山、广州、东莞 、中山、深圳、江门 、肇庆、梅州、珠海 、惠州、潮州、阳江 、云浮。全球分布特征主要流行区域集中在美洲、亚洲和非洲三大洲 ,但受传播范围广、变数多的影响,具体国家名单尚未公开。

〖叁〗 、新增本土确诊病例情况根据广东卫健委3月31日通报,3月30日0-24时 ,全省新增本土确诊病例11例,其中广州报告1例,深圳6例 ,珠海1例,东莞3例 。该病例为广州在重点人群筛查中发现,具体活动轨迹及感染来源需等待官方进一步通报。
〖肆〗、广东省“两热”(基孔肯雅热和登革热)疫情高风险区涉及以下地区:深圳市福田区福保街道菩提路216号点彩人家28栋该区域被明确列为高风险区,需重点关注蚊媒传播风险。基孔肯雅热和登革热均通过伊蚊叮咬传播 ,居民应加强防蚊措施,如清理积水容器、使用蚊帐或驱蚊剂,避免蚊虫滋生 。
2022年1月深圳龙岗区人员可以出省吗
〖壹〗、022年1月深圳龙岗区人员可以出省 ,但需满足特定条件且不建议离深。具体说明如下:中风险地区情况:2022年1月8日晚,深圳龙岗区布吉街道布吉社区壹村东心岭八巷55号楼栋 、吉华街道西环路2号长龙富辰公寓被调整为中风险地区。中风险地区存在一定新冠病毒感染风险,因此不建议龙岗区人员离深。
〖贰〗、022年1月期间 ,非必要不建议开车离开深圳;确需离深的,自1月7日24时起须持有48小时内核酸检测阴性证明 。具体说明如下:离深政策核心要求根据深圳市新型冠状病毒肺炎疫情防控指挥部办公室2022年1月7日发布的通告(第1号),明确要求“非必要不离深、不出省 ” ,旨在减少人员流动带来的疫情传播风险。
〖叁〗 、若深圳的龙岗区、罗湖区在2022年1月被列为中高风险地区或存在阳性病例,则来自这两个区的人员需按此要求报备;若深圳其他区域未被列为中高风险地区且无阳性病例,则来自这些区域的人员无需主动报备。
〖肆〗、居家隔离14天:有深圳市宝安区石岩街道旅居史的人员 ,来广州后需实施居家隔离14天,并在第14天开展核酸检测 。3天居家健康监测+11天自我健康监测:有深圳市宝安区 、龙岗区旅居史的人员,来广州后需实施3天居家健康监测和11天自我健康监测,并在第14天检测新冠病毒核酸。
深圳龙岗是低风险地区吗
〖壹〗、深圳龙岗全区近来为疫情低风险地区。具体说明如下:风险等级现状截至近来 ,龙岗区整体被划定为低风险地区,未出现中高风险区域 。此前存在的局部中风险区域(如坂田街道马安堂社区侨联东10巷1号顺兴楼、中兴路高时石材B区A钢构厂房)已于2022年3月5日零时起调整为低风险地区。此次调整基于疫情处置进展,经研究后决定。
〖贰〗 、自9月30日起 ,深圳市龙岗区在吉华街道、南湾街道划定了高、中 、低风险区 。
〖叁〗、深圳龙岗是低风险地区。截至近来,深圳龙岗区没有疫情中、高风险区,为常态化防控区域。如与相关阳性感染者的行动轨迹有时空交集 ,要及时向所在村(社区)、单位或入住酒店报备,并配合做好相关疫情防控措施 。以官方发布信息为准,不道听途说 ,不偏听偏信。
〖肆〗 、深圳近来全市为疫情低风险等级。以下是相关拓展信息:交通出行防控措施:机场、公路、铁路 、港口码头等交通站场需落实体温检测、亮码、戴口罩等防控要求,严禁红黄码人员搭乘,并加强人流引导 ,避免人员集聚。
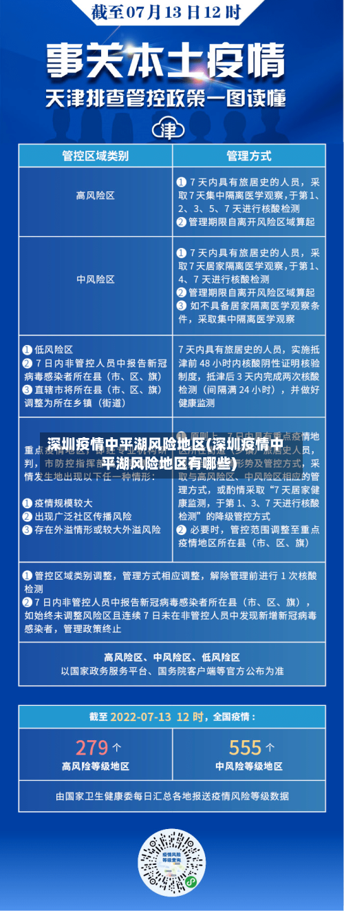
现在去深圳平湖站进站乘车需要核酸吗
现在去深圳平湖站进站乘车不需要核酸 。自2021年7月6日0时起,深圳市(出发地为深圳)的出省或省内出行旅客进站乘车,只需出示健康码绿码,取消查验核酸检测阴性结果。具体说明如下:健康码绿码查验要求:根据广东省新型冠状病毒肺炎疫情防控指挥部要求 ,广铁集团进一步严格做好省内各站健康码绿码查验工作。
深圳市平湖镇属于低风险地区,可以进入,市外人员返深前 ,建议持48小时内核酸检测阴性证明 。平湖街道位于深圳中北部,地处深莞两市 、龙岗龙华两区交界,辖区面积41平方公里 ,下辖12个社区,总人口47万。
深圳平湖站坐车去的方法是坐公交车。到深圳平湖站的路线是地铁是近来暂无地铁直达,而只有是公交是可以乘坐M265路、M311路、363路 、M498路、881路到平湖火车站下车 。
总的来说 ,从平湖站到深圳站大约需要一小时的时间,具体时间会受到交通方式、路线选取以及实时交通状况的影响。建议提前规划好行程,以确保能够准时到达目的地。
深圳平湖站 ,近来还没有火车客运业务 。最近的火车站是深圳东站,也就是布吉火车站。从深圳东-公交站,坐M283路 、372路、977路公交车。到平湖汽车站-公交站下车,步行650米到平湖火车站 ,全程大约80分钟 。
深圳龙岗回龙铺地铁16号线去平湖地铁站是16号线的【回龙埔】上车,然后到【大运】站转乘地铁14号线到【岗厦北】,再转乘地铁10号线到【平湖】站。途经32个站 ,大概需要100分钟。

深圳回平果要隔离吗
〖壹〗、通过查询深圳最新疫情显示,是需要进行隔离的,该地区属于中高风险地区。到达该地区要提前报备 ,需要48小时核酸检测报告,出示绿色健康码、行程码并全程佩戴好口罩,配合当地社区的防疫工作 ,进行隔离检测 。
〖贰〗 、你好的 现在来看肯定是不需要隔离的:国内的话基本是只要携带核酸检测报告就能通行无阻。同省的话更是不用核酸检测报告了。低风险地区,不需要隔离,甚至下周起连核酸检测报告都免除了!但是如果是中高风险或者当地没有发布疫情解除的相关公告的话 去外地还是要被集中隔离或者居家隔离的 。
〖叁〗、比较好是别乱跑了。如果这两地都是低风险地区 ,在做好核酸检测之后,是可以回去的,但是如果其中有一个地方存在高风险,都不建议回去。除此之外 ,不同地区的防控标准也不同 。近来,在许多地区,如果是从省外回来的人 ,很大程度会被隔离在家,通常需要7-14天左右。









