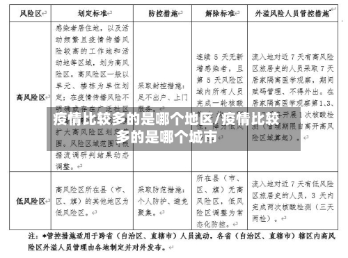
最新!全国累计确诊42638例;返程和复工潮来临,哪个城市疫情传播压力最...
在返程和复工潮来临之际,深圳的疫情传播压力最大,其次是东莞、上海 、广州、苏州、北京 、杭州、宁波、温州 、佛山等城市。若不考虑湖北返工人员 ,压力最大的是深圳和上海,其次是东莞、苏州、杭州 、宁波、广州、北京 、中山、金华等城市 。

截至当地时间3月27日下午7点,葡萄牙国内累计新冠确诊病例为4268例 ,累计治愈43例,累计死亡76例,现存疑似病例25431例 ,其中马德拉自治区确诊21例且无死亡病例。数据核心内容确诊病例:累计4268例,反映病毒在葡萄牙全国范围内的传播规模。

月22日晚中国第一大城市上海已经出动精锐医疗队驰援重庆,这是东部沿海首支支援重庆的省级医疗队 ,提示重庆医护人员可能相对不足 。北京市。北京市疫情新增病例数持续高位增长,社会面病例数持续上升,防控工作正处于最关键、最吃紧的时刻。22日北京市新增本土确诊388例 ,新增本土无症状感染者1098例 。
亚洲地区艾滋病感染率比较高的国家是哪一个?
根据现有公开数据,亚洲艾滋病感染情况最严重的国家是印度,其感染者总数位居亚洲首位。虽然难以仅凭单一指标进行绝对排名,但印度的感染者总数确实是比较高的。从新增感染人数来看 ,俄罗斯的情况也相当严峻,是全球新感染病例比较多的五个国家之一 。 印度印度的HIV感染者总数约为300万名,是亚洲感染人数比较多的国家。
印度是亚洲艾滋病感染人数比较多的国家。根据2025年12月发布的数据 ,印度艾滋病病毒(HIV)感染者人数约为570万,占亚洲总感染人数的三分之二 。虽然该国人口基数庞大导致其总体感染率相对较低,但庞大的感染人数使其防治工作面临巨大挑战。
根据最新数据 ,印度是亚洲艾滋病感染人数比较多的国家。印度艾滋病病毒(HIV)感染者总数约为570万人,占亚洲总感染人数的三分之二。虽然该国总体人口感染率相对较低,但由于其庞大的人口基数 ,感染者绝对数量在全球范围内也处于高位 。
印度是亚洲地区艾滋病感染人数比较多的国家。根据联合国艾滋病规划署(UNAIDS)的数据,印度估计有超过230万艾滋病病毒感染者,这一数字在亚洲国家中是比较高的。尽管印度的感染率(即人口感染比例)并非亚洲比较高 ,但其庞大的感染人口基数使其成为该地区疫情最严重的国家 。
根据现有公开数据,印度是亚洲艾滋病病毒(HIV)感染者人数比较多的国家。这一结论主要基于联合国艾滋病规划署(UNAIDS)等世界机构的历年报告。尽管近来缺乏涵盖所有亚洲国家且统一时点的最新对比数据,但印度的感染者基数长期居于亚太地区首位 。
东南亚。根据联合国艾滋病规划署(UNAIDS)的数据,东南亚的HIV感染率为全球第二高 ,仅次于撒哈拉以南非洲地区,其中,泰国、印度尼西亚 、缅甸和越南是该地区HIV流行最严重的国家。HIV ,全程人类免疫缺陷病毒又称艾滋病病毒,艾滋病(AcquiredImmuneDeficiencySyndrome,AIDS)是人类免疫缺陷病毒感染的最后阶段 。

疫情最严重的三个省是哪里?
〖壹〗、总之 ,湖北省、广东省和河南省是疫情最严重的三个省份。面对疫情的挑战,这些省份采取了积极的防控措施,付出了巨大的努力 ,为抗击疫情做出了重要贡献。同时,我们也应该认识到疫情的严重性和复杂性,继续加强防控工作 ,共同维护人民群众的生命安全和身体健康 。
〖贰〗 、江苏省是近来全国疫情最为严重的省份之一。根据最新的中高风险区域名单,江苏省拥有2个高风险地区和50个中风险地区。8月1日,江苏新增40例本土确诊病例,其中11例为轻型 ,29例为普通型。同时,新增2例本土无症状感染者,以及3例境外输入确诊病例 。
〖叁〗、当前 ,疫情最严重的三个省份分别是江苏、云南和河南。 以江苏省为例,根据现有数据,该省近来有两个高风险地区和50个中风险地区。 2021年8月1日 ,江苏新增本土确诊病例40例,其中11例轻型,29例普通型;新增本土无症状感染者2例 。
〖肆〗 、湖北省、黑龙江省、江苏省 、山东省、河南省。根据全国疫情防控中心显示 ,湖北省是最严重的,其次就数黑龙江省了,全国各地都不要黑龙江身份的打工者。都怕被传染 ,年后外出的打工者有百分八十五的人都被劝返回黑龙江省了 。
〖伍〗、具体来看,四川成都的疫情尤为严峻,数据显示,新增病例129例 ,现有确诊病例1520例。 在国庆假期期间,市疾控中心提醒民众注意防疫措施,尽管具体数字可能会有所变化 ,但近来成都的疫情状况令人关注。 疫情最严重的三个省份,2022年数据显示,是吉林省 、四川省和上海直辖市 。
〖陆〗、西藏 ,简称“藏”。西藏自治区,首府拉萨市。贵州,简称“黔”或“贵 ” ,省会贵阳 。黑龙江的疫情主要集中在佳木斯,西藏的疫情主要集中在拉萨,贵州的新增主要在贵阳和毕节。有些省份是按地区来管理的 ,甚至更细化到区县,而有的省市管理的比较粗放,眉毛胡子一把抓,没有疫情的地区也跟着封控居家。
四川艾滋比较多的地方
四川省艾滋病疫情较为严重的地区包括凉山彝族自治州、成都市、南充市 、绵阳市和宜宾市 ,甘孜、阿坝等少数民族聚居区报告病例数也相对较高。凉山彝族自治州是四川省艾滋病疫情最为严重的地区,报告病例数较高 。其疫情严重的主要原因包括经济欠发达导致教育落后和医疗资源匮乏,这使得当地居民对艾滋病的认知和预防能力较弱。
四川省艾滋病感染人数比较多的地区是凉山彝族自治州 ,成都市、南充市 、绵阳市、宜宾市及甘孜、阿坝等少数民族聚居区感染率也较高。凉山彝族自治州:疫情最严重的核心区域凉山彝族自治州是四川省艾滋病疫情最集中的地区,其感染人数和疫情严重程度远超其他地区 。
据可靠统计,昭觉县的艾滋病感染率高达80% ,这一数字令人震惊。昭觉县虽然只是一个县级行政区划,但其艾滋病感染人数却远超许多城市的市区范围,甚至在某些省份中也名列前茅。具体来说 ,昭觉县的艾滋病感染人数占当地总人口的比例超过了80%,这意味着每10个人中就有8人可能携带艾滋病病毒 。
一。根据最新统计数据,四川省南充市的艾滋病病毒感染者数量在四川省内排名靠前。四川省是我国艾滋病疫情较为严重的省份之一 ,南充市作为其中的一个重要城市,其艾滋病病毒感染者人数位居全省前列 。
比如凉山彝族自治州,在过去一段时间里艾滋病疫情较为严峻。这与当地一些社会经济 、文化习俗等多种因素有关。部分地区存在吸毒人群聚集,共用针具等高危行为 ,增加了艾滋病传播风险;还有一些地区性观念相对开放,性传播途径导致的感染较为常见 。艾滋病防治是一个复杂的社会公共卫生问题,涉及多个方面。
一图看懂全国各地区新冠累计确诊人数
〖壹〗、全国各地区新冠累计确诊人数可通过以下图表直观了解 ,颜色越深代表确诊病例数越多:累计确诊病例前五地区及数据:香港:306804例,为全国累计确诊病例比较多的地区。湖北:68391例,早期疫情严重地区 ,累计确诊数位居前列。吉林:36603例,曾出现局部疫情反弹,累计确诊数较高 。
〖贰〗、全国确诊病例排名靠前的省份与城市近来 ,全国确诊病例排名靠前的省份有广东省 、河南省、浙江省,城市有重庆、温州 、深圳,这些地区需加强防控措施。全国各城市昨日新增与累积确诊病例排名近来 ,全国各城市昨日新增主要集中在湖北省内,累积确诊病例排名前三是武汉、孝感、黄冈,湖北省内城市疫情防控任务艰巨。
〖叁〗、截至4月18日(北京时间7点),意大利累计确诊超17万例 ,西班牙超19万例 。 以下为具体数据及图表分析:核心数据西班牙:累计确诊190,839例(4月17日数据),累计死亡20 ,002例,死亡率约5%。意大利:累计确诊172,434例(4月17日数据) ,累计死亡22,745例,死亡率约12%。
全国疫情比较多前五个城市?
〖壹〗 、中国最新的城市新冠疫情最为严重的前三位 ,非广州、重庆、北京莫属 。广州市。11月22日,广州市新增本土确诊722例,新增本土无症状感染者7735例。近半个月来 ,广州疫情居高不下,广州卫健委也在疫情防控发布会上坦言到广州正面临着防疫三年来,最复杂 、最严峻的疫情 。广州本轮疫情最严重的地方,在海珠区 ,那里,有非常多的城中村。
〖贰〗、近来我国疫情较严重的五个城市新疆乌鲁木齐、江西吉安 、黑龙江大庆、海南海口、内蒙古赤峰。
〖叁〗 、中国疫情严重的七个城市包括武汉、上海、广州 、深圳、北京、重庆和成都 。这些城市在过去的一段时间内,由于各种原因 ,疫情形势较为严峻。武汉作为疫情最初爆发的城市,受到了广泛的关注。在初期,武汉的疫情形势异常严峻 ,但随着全国上下的共同努力和有效防控措施的实施,疫情逐渐得到了控制。
〖肆〗、黑龙江 、西藏、贵州 。黑龙江省,简称“黑” ,省会哈尔滨。西藏,简称“藏”。西藏自治区,首府拉萨市 。贵州 ,简称“黔 ”或“贵”,省会贵阳。黑龙江的疫情主要集中在佳木斯,西藏的疫情主要集中在拉萨,贵州的新增主要在贵阳和毕节。









