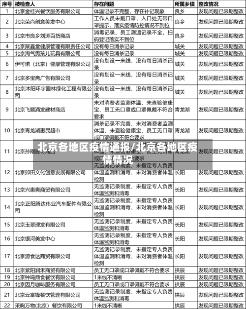
北京各地区疫情通报/北京各地区疫情情况

北京市地区最新疫情超过200人确诊

截至6月19日24时 ,北京市累计报告本地确诊病例625例,其中自6月11日新发地聚集性疫情发生以来累计报告本地病例205例,未超过200人确诊的单一时间节点数据 ,但需关注疫情动态变化。

北京各地区疫情通报/北京各地区疫情情况-第1张图片

东城区采取严格的管控措施,其中包括前门街道草场10条西侧和草场横胡同1号以及草场10条东侧 。这些地区的居民非必要不外出,如果需要外出 ,需要提前向当地社区进行报备,想要出手都要进行24小时的核酸证明,除了这几条街道之外 ,东城区的其他区域采取正常的疫情防控措施 ,出行需要扫健康码,进行个人信息登记。

北京各地区疫情通报/北京各地区疫情情况-第2张图片

北京此轮的疫情已经有超过200例的感染者了,而这些感染者涉及到的区域也是非常的多 ,分别是房山,朝阳,通州 ,丰台,顺义,海淀昌平 ,延庆,东城,石景山 ,西城。

2022年4月3日北京疫情最新情况通报(附活动轨迹)

022年4月3日北京通报1例核酸检测阳性人员活动轨迹如下:3月31日 18:22 乘坐G530列车1车厢,22:47抵达北京西站 。当晚起,居住于大兴区盛坊路1号院天恒世界集公寓。4月1日—2日 工作地点为大兴区北兴路30号中建·大兴之星。4月1日 12:00—13:00 ,在中建·大兴之星负一层蝎子李(分店)就餐 。

022年北京疫情于2月21日开始 ,预计在4月上旬结束恢复正常,但具体时间需根据疫情发展动态调整,以官方通知为准。以下是详细信息:2022年北京疫情起始时间2022年北京疫情始于2月21日。具体情况如下:2月21日22时40分:经开区接市级部门来函 ,称外省确诊病例密接人员落位经开区 。

022官方发布最新消息如下:北京疫情进京最新规定4月: 『1』抵京前或抵京后1两小时内:需向所在社区(酒店 、单位、村)等报备 。 『2』抵京后24小时-7两小时:开展一次核酸检测。 『3』返京后7日内:不聚餐、不聚会 、不前往人群密集场所。

南京市栖霞区关于确定管控区域的通告(2022年4月3日发布)核心内容如下:通告发布背景与依据根据国家和江苏省关于新冠肺炎疫情分区分级防控的工作要求,经省市区专家组研判评估,栖霞区自2022年4月2日9:30起对部分区域实施管控措施 。

022年4月3日0时-12时 ,全市报告新增2例无症状感染者。无症状感染者1,3月28日自上海经杭州自驾货车于3月30日回到鄄城县。4月1日,被接到集中隔离点隔离 。4月3日 ,初筛报告结果阳性,送市疾控中心复核,结果阳性。

北京一新增病例隐瞒涉疫行程被立案调查

北京新增病例刘某某因隐瞒涉疫行程被丰台警方依法立案调查 ,其行为导致260人被判定为风险人员,造成重大疫情传播风险隐患。案件核心事实北京疾控部门8月15日通报新增病例中,3号无症状感染者刘某某为尽快返京 ,在申诉解除健康宝弹窗时涉嫌隐瞒曾前往中高风险地区的行程信息 。

相关案例:近日北京西城某地区有疑似或确诊病例的涉疫虚假信息 ,系赵某明(男,60岁)、陈某宇(男,29岁)编造 ,转发扩散后引发部分群众恐慌,二人已被西城公安分局依法刑事拘留。

北京一烤鸭店在3月10日至15日经营期间对进店消费者未落实体温检测、扫码登记等疫情防控措施导致发现确诊病例后无法进行流调和数据采集工作,在调查中隐瞒员工行程给防控工作带来很大的困难 ,最终被公安机关以妨碍传染病防治罪被立案侦查。

非常恶劣,因为他不仅瞒报了行程,而且还没有按照规定扫码登记 ,造成了一定的安全隐患,所以非常恶劣 。他隐瞒不报的行为会导致有一些密切接触者没有被查出来,间接导致了疫情的扩大。他的行为非常恶劣 ,严重影响了当地的防疫工作。让无数的生活陷入了困难 。

刘某这种隐瞒的行为不但在自己被感染情况下得不到及时确诊,危害自己单位健康 。同时也给传染源和密接范围的确定增加了难度。加大了疫情继续传播的风。近来,不但刘某的检测核酸为阳性 。与他密接亲属的核酸检测也疑似为阳性。真是害自己也害他人。

北京市新增3例本土确诊病例 ,涉疫榆乐轩烤鸭店管理者因涉嫌妨害传染病防治罪被警方立案侦查 。新增确诊病例情况 感染者61:现住丰台区花乡街道京投银泰万科西华府三期1号楼。

相关推荐

  • 菏泽最新疫情地区分布图(菏泽最新疫情地区分布图片)

    菏泽最新疫情地区分布图(菏泽最新疫情地区分布图片)

    山东省菏泽地区郓城县最新疫情怎么样无症状感染者471:男,49岁,现住定陶区张湾镇菏泽东服务区南区。11月19日,重点人员筛查检出(省外入鲁人员)。初步流调显示,活动轨迹主要涉及鄄城服务区西区、定陶张湾高速口、定陶大李庄、崮堆王村、菏泽服务区。无症状感染者472:男,31岁,现住鲁西新区陈集镇菏泽市方舱隔离点三期工地。11月19日,重点人员筛查检出(省外入...

  • 什么程度属于中风险疫情地区/什么情况算中高风险地区

    什么程度属于中风险疫情地区/什么情况算中高风险地区

    疫情风险区是怎么划分的〖壹〗、成都高风险地区的划分标准为:14天内新增两起及以上的本地聚集性疫情,或新增5例以上本地确诊病例。具体划分规则及依据如下:高风险地区划分条件满足以下任一条件即划定为高风险地区:14天内新增两起及以上本地聚集性疫情(聚集性疫情指小范围内出现多例关联病例);14天内新增5例以上本地确诊病例(不含境外输入病例)。〖贰〗、疫情风险区的...

  • 疫情无法发货的地区(疫情地区不发货可以投诉吗)

    疫情无法发货的地区(疫情地区不发货可以投诉吗)

    深圳“暂停”,跨境人连夜回公司!疫情波及工厂,断货怎么破?寻找备选供应商:如果供应工厂在深圳、东莞或其他高风险地区,卖家应及早做好B方案,寻找备选供应商,以降低断货风险。深圳跨境人积极应对工作挑战连夜回公司保障工作:昨晚无数跨境人化身最美逆行者,连夜回公司拿电脑处理业务。深圳部分卖家因疫情停工隔离,发货或受影响,同时外贸工厂提前放假也对跨境电商造成冲击,部...

  • 疫情地区急症怎么就医的/疫情期间紧急就医

    疫情地区急症怎么就医的/疫情期间紧急就医

    疫情期间外出就医有哪些注意事项?出现发热症状如何就诊?选取非接触支付,注意个人卫生:优先使用扫码支付等非接触方式付费,减少现金传递;避免用未清洁的手触摸口、眼、鼻;打喷嚏或咳嗽时用纸巾或肘臂遮掩口鼻,防止飞沫传播;就医返家后,立即用肥皂和流动水正确洗手,或使用手消毒剂消毒双手。疫情期间到医院就诊需做好全方位防护,具体注意事项如下:佩戴防护口罩优先选取N...

  • 无疫情地区回台前/无疫情地区回台前怎么报备

    无疫情地区回台前/无疫情地区回台前怎么报备

    吴某某经过哪案件背景与经过案发时间:2024年8月16日。受害人与嫌疑人关系:50岁代课老师文某某与60岁男友吴某某以夫妻名义生活约11年,文某某因吴某某家暴倾向多次提出分手。案发过程:当日11时许,文某某因关系不和提出分开,吴某某要求其到麒麟山(当地观光地)发生性关系后才同意分手。南阳男子持棍行凶事件事件经过:5月25日11时30分许,南阳市第六十八小学...

  • 【疫情三省五市三地区,三省五市疫区指的哪里】

    【疫情三省五市三地区,三省五市疫区指的哪里】

    中国疫情最严重的三个省〖壹〗、江苏省是近来全国疫情最为严重的省份之一。根据最新的中高风险区域名单,江苏省拥有2个高风险地区和50个中风险地区。8月1日,江苏新增40例本土确诊病例,其中11例为轻型,29例为普通型。同时,新增2例本土无症状感染者,以及3例境外输入确诊病例。〖贰〗、疫情最严重的三个省是湖北省、广东省和河南省。湖北省是疫情爆发的中心地带,尤其是...

  • 银川有几类疫情地区/银川疫区分类

    银川有几类疫情地区/银川疫区分类

    宁夏疫情最新消息,10月11日的最新消息,并传来了三个新消息。新增确诊病例10例,无症状感染者39例。分布区域:银川市19例,中卫市9例,石嘴山市6例,吴忠市5例。疫情形势依然严峻,乐观估计清零目标最迟在10月20日前实现。三个新消息中卫市中宁县风险地区划分截止2022年10月11日11时:高风险地区70处中风险地区83处低风险地区5处疫情较为严...

  • 风险地区查询东城疫情情况/风险地区查询东城疫情情况最新

    风险地区查询东城疫情情况/风险地区查询东城疫情情况最新

    哪里可以查到所在地区风险等级-所在地区风险等级查询教程分享第一步:进入国家政务服务平台打开浏览器,访问国家政务服务平台官方网站(或通过官方政务服务APP进入)。该平台由国家相关部门运营,提供权威的疫情风险等级信息,数据更新及时且覆盖全国范围。第二步:选取行政区划在平台首页或搜索栏中,找到“疫情风险等级查询”相关入口(通常位于首页显著位置或“防疫服务”专区)...

  • 疫情地区如何防疫/当地的疫情防控情况如何

    疫情地区如何防疫/当地的疫情防控情况如何

    近来疫情各地开花,为什么防疫政策还是全域静默、一刀切居多?_百度...〖壹〗、在疫情初期或疫情爆发阶段,全域静默、一刀切的政策能够迅速切断病毒传播链,有效控制疫情扩散。这种政策通过限制人员流动、减少聚集等方式,能够迅速降低病毒传播的风险,为后续的疫情防控工作赢得宝贵时间。虽然这种方式可能带来一定的经济和社会影响,但在疫情紧急情况下,其短期内的有效性是显而易...

  • 山西是疫情风险地区吗/山西属于疫情风险地区吗

    山西是疫情风险地区吗/山西属于疫情风险地区吗

    点多、面广、频发,本轮疫情最新研判→本轮国内疫情呈现点多、面广、频发,德尔塔和奥密克戎变异株叠加流行的特点,各地疫情形势及风险研判如下:疫情扩散风险较低地区北京、天津、山西、上海、山东、福建厦门、黑龙江鸡西等地近日检出的感染者,均为隔离管控或闭环管理人员,疫情进一步扩散传播风险较低。近来全球新冠肺炎疫情仍处于高位,国内疫情呈现点多、面广、频发,德尔塔和奥密...

返回顶部