东阳是否疫情地区呀/浙江东阳疫情属于什么风险地区

东阳新寇是低风险地区吗

优先选取国内低风险地区食品 ,减少购买进口食品及中高风险地区产品;接收快递包裹时做好防护 ,如佩戴口罩、手套,对外包装进行消毒处理。图:市民接收快递时进行外包装消毒指挥部呼吁东阳市新冠肺炎疫情防控工作指挥部强调,当前疫情防控形势依然严峻 ,需全社会共同参与 。市民应积极配合防控措施,落实个人防护责任,共同维护来之不易的防疫成果 。

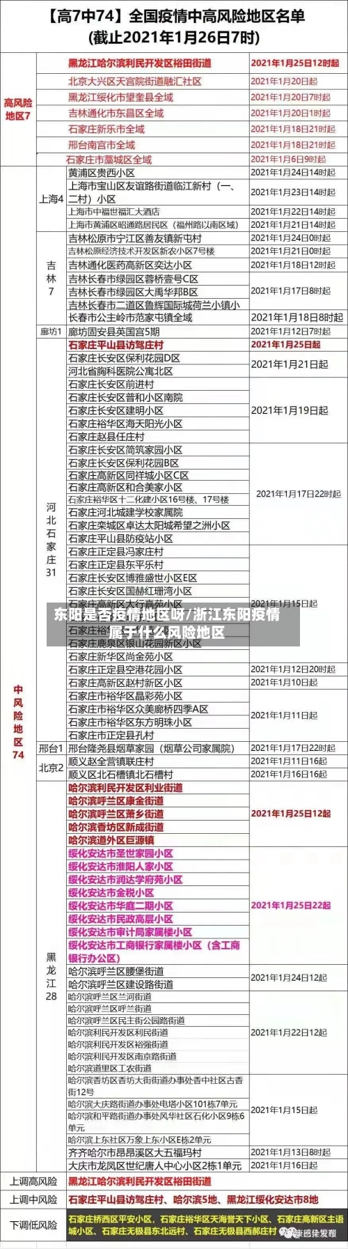
东阳是否疫情地区呀/浙江东阳疫情属于什么风险地区-第1张图片

最新的政策是:低风险地区 ,不需要隔离,仅仅需要核酸检测证明啦!但是如果是中高风bai险或者当地没有发布疫情解除的相关公告的话,去外地还是要被集中隔离或者居家隔离的。

东阳是否疫情地区呀/浙江东阳疫情属于什么风险地区-第2张图片

低风险地区 ,不需要隔离,仅仅需要核酸检测证明啦!但是如果是中高风险或者当地没有发布疫情解除的相关公告的话 去外地还是要被集中隔离或者居家隔离的。

东阳是否疫情地区呀/浙江东阳疫情属于什么风险地区-第3张图片

低风险属于涉疫地区,疫情低风险地区是指:省内部分市有疫情 ,除有疫情的市外其他市就属于疫情低风险地区 。高风险地区:一般是指累计新冠病例超过了50例,同时〖Fourteen〗 、天内是有聚集性疫情发生。

浙江属于低风险地区。据浙江省卫健委消息,浙江省县域疫情风险地图“五色图 ”已更新 ,该省所有县(市 、区)均为绿色低风险 ,疫情态势持续向好 。

低风险地区:没有确诊新冠肺炎病例,或连续14天都未新增确诊新冠病例。指中高风险区所在县的其他地区。实行“个人防护,避免聚集 ”措施 ,离森孝并开所在城市需持48小时核酸检测阴性证明 。所有中高风险区解除后,县全域实施常态化防控措施。

东阳封城什么时候结束

通过查询相关资料显示,东阳封城2022年08月16日结束。根据国家、省、市有关疫情防控工作规定和专家研判建议 ,决定2022年8月16日0时起解除东阳的中低风险区,解除封城 。

022年5月8日。据浙江东阳市新冠肺炎疫情防控工作指挥部最新通告,根据国家 、省、市有关疫情防控工作规定和专家研判建议 ,决定2022年5月8日13时起,解除封城,成为常态化防控区域 ,市民需要戴口罩,需要市民配合疫情防控工作。

通过查询相关资料显示东阳横店高速能下2028 。因为根据东阳市新冠肺炎疫情防控工作指挥部发布公告显示,截止2022年8月22日 ,所有人员要主动做好来(返)东申报 ,对有来(返)东行程安排的,请至少提前48小时通过“东阳防疫通”进行申报,入东时需持有48小时核酸检测阴性证明 。

《华夏时报》记者从横店获悉 ,继1月25日横店影视城宣布各景区暂停对外开放外,1月27日开始,横店暂停全部剧组的拍摄活动 ,即刻关闭辖区内拍摄场景,包括有拍摄基地、外景拍摄基地和摄影棚等。

天。义乌市,隶属于浙江省直管 ,由金华市代管,位于金衢盆地东部,浙江省地理中心地处境内 。东邻东阳 ,南接永康 、武义,西连金华、兰溪,北接诸暨、浦江。截止到2022年12月12日义乌12月封城3天。封城是指用强制力量使该城市与外界断绝联系或往来 。主要是阻止人员 、交通工具通行的行动。

浙江省东阳市现在属于什么风险地区?

〖壹〗、浙江东阳市多地划为中风险区。当前 ,疫情形势依然严峻复杂 ,为切实保障人民群众生命安全和身体健康,以最快速度、最小范围 、最小代价打赢疫情防控遭遇战阻击战,决定在全市实施疫情防控临时管控措施 。

〖贰〗、属于低风险地区。浙江 ,简称“浙”,是中华人民共和国省级行政区。

〖叁〗、通过查询相关资料显示,东阳南马市场不属于高风险地区 。在2022年8月29日 ,金华东阳市防疫防控办公布的中高风险地区名单中显示,东阳南马市场不在名单上,所以不属于高风险地区 ,属于中风险地区。

〖肆〗 、不能。根据疫情防控显示,截止2022年8月15日,东阳市处于 ,属于高风险地区,疫情较为严重,不能返回别的省份 ,具体可以去其他省份的时间等待政府通知 。

〖伍〗 、022年9月20日 。东阳网吧属于东阳市地区的聚集场所 ,通过查询相关资料显示东阳市属于中风险地区,截止到2022年8月21日已经进行封闭式管理,预计在2022年9月20日在没有疫情的情况下会恢复开业 ,出现疫情时间还会进行延迟。

〖陆〗、022年8月13日。东阳位于浙江省金华市 。截止到2022年9月3日,东阳市市防疫要求规定,浙江省金华市东阳市仍处于中高风险地区 ,2022年8月13日顺丰快递网点均已暂停运营,任何人都需要做好安全防护,安全出行。

东阳市新冠肺炎疫情防控工作指挥部通告

〖壹〗、东阳市新冠肺炎疫情防控工作指挥部于2022年1月1日发布通告 ,在和平水果市场越南进口火龙果外包装检出新冠病毒核酸弱阳性,已采取封控 、消杀、人员检测等措施,近来市场从业人员全员核酸检测结果均为阴性。

〖贰〗、东阳市新冠肺炎疫情防控工作指挥部2022年11月28日为从严从紧防范疫情输入和传播扩散 ,市新冠肺炎疫情防控工作指挥部呼吁每一位省外来东人员:自觉配合落实“三天三检三不 ”要求 。按时完成“三天三检”。

〖叁〗 、根据东阳市新型冠状病毒肺炎疫情防控工作指挥部通告第39号:六石街道全域、江北街道人民北路以东区域、城东街道_卢村等范围执行以下疫情防控措施:从严规范商场 、超市、农贸市场经营,合理控制流量,按既往人流50%控制人数 ,进入人员需出具24小时内核酸检测阴性证明 ,并配合落实“一扫二问三查”。

〖肆〗、东阳市新型冠状病毒肺炎疫情防控工作指挥部通告第39号东阳疫情最新消息:为进一步落实疫情防控政策,根据当前疫情防控形势需要,现将我市疫情防控有关事项通告如下:主动做好来东返东申报 。涉疫风险地区人员非必要不来东返东。

〖伍〗 、022年5月8日。据浙江东阳市新冠肺炎疫情防控工作指挥部最新通告 ,根据国家、省、市有关疫情防控工作规定和专家研判建议,决定2022年5月8日13时起,解除封城 ,成为常态化防控区域,市民需要戴口罩,需要市民配合疫情防控工作 。

相关推荐

  • 崇左算钦州地区吗疫情/崇左算钦州地区吗疫情情况

    崇左算钦州地区吗疫情/崇左算钦州地区吗疫情情况

    广西到底有多少个地级市近来,广西共有14个地级市:桂林市、柳州市、南宁市、梧州市、玉林市、贵港市、贺州市、百色市、河池市、来宾市、崇左市、钦州市、北海市、防城港市。其中,钦州、北海、防城港三市是海滨城市,面临北部湾,发展前景广阔。南宁作为首府,是政治、经济、文化中心,柳州则是工业重镇,桂林则是世界知名的旅游文化名城。广西省(广西壮族自治区)下辖14个地级市...

  • 衡阳市哪些地区有疫情了(衡阳市有新冠肺炎吗)

    衡阳市哪些地区有疫情了(衡阳市有新冠肺炎吗)

    12月1日衡阳市新增16处高风险区(湖南衡阳是风险区吗)根据当前疫情防控形势,衡阳市被划分为中风险地区。这意味着衡阳存在一定的疫情传播风险,但相较于高风险地区,其风险程度较低。衡阳疫情防控要求根据疫情防控要求,衡阳市民应密切关注当地防控政策和动态,做好个人防护。近期如无必要,不建议离市、不出省、不前往中高风险地区,以减少疫情传播风险。湖南省衡阳市自202...

  • 泉港疫情中风险地区名单/泉港疫情中风险地区名单最新

    泉港疫情中风险地区名单/泉港疫情中风险地区名单最新

    聊城全国风险地区汇总聊城全国风险地区汇总表集贤路以北的区域福建省莆田市仙游县枫亭镇中风险等级地区福建省莆田市仙游县郊尾镇后沈村赖店镇象岭村园庄镇大埔村福建省泉州市泉港区界山镇东丘村界山镇鸠林村界山镇界山村顶府自然村疫情防护要注意:非必要,不远行。减少跨省区流动,不去中高风险区,美景常在,稍等再看也不迟。不扎堆,少聚集。聊城全国疫情风险地区须知如下:截至8月...

  • 全国疫情风险地区汇总m/全国疫情风险等级地区名单不断更新

    全国疫情风险地区汇总m/全国疫情风险等级地区名单不断更新

    全国疫情高中低风险区一览表?操作步骤:进入查询页面:点击搜索结果中的“疫情风险等级查询”服务。选取地区:系统默认显示当前所在地的风险等级,若需查询其他地区,可通过筛选功能手动选取目标省份、城市或区县。查看结果:页面会明确标注所选地区为高风险区、中风险区还是低风险区,并显示具体区域范围(如某街道、社区)。截至近来,国内共有2个高风险地区,76个中风险地区,主...

  • 【怎样才算严重疫情地区,疫情严重地区叫什么】

    【怎样才算严重疫情地区,疫情严重地区叫什么】

    涉疫区是指什么范围?涉疫区是指出现新冠病毒感染病例或疫情较为严重的地区。具体来说,涉疫区的范围包括以下几个方面:疫情发生地及其周边地区:这些地区可能存在新冠病毒感染的病例,包括确诊患者、无症状感染者和密切接触者等。这些地区会根据疫情的严重程度采取不同的防控措施,以遏制疫情的扩散。涉疫区是指受到新冠病毒疫情影响的地区。具体来说,涉疫区主要包括以下几个范围:有...

  • 【湖北疫情地区排名六月,湖北6月疫情】

    【湖北疫情地区排名六月,湖北6月疫情】

    湖北为什么增加这么多疫情〖壹〗、湖北疫情增加的原因主要包括地理位置因素、人口密集度高、早期防控措施不足等。地理位置因素:湖北位于中国中部,是一个交通枢纽省份,人员流动频繁,这增加了疫情传播的风险。人口密集度高:湖北人口众多,特别是武汉市,人口密度极高,这为病毒的传播提供了更多的机会。〖贰〗、地理位置因素:湖北位于中国中部,作为交通枢纽,人员流动频繁,与...

  • 厦门疫情是啥风险地区/厦门疫情区还是非疫情区

    厦门疫情是啥风险地区/厦门疫情区还是非疫情区

    福建疫情可防可控,其他地区不受影响,卫健委发声:有望在国庆长假前得到控...〖壹〗、福建疫情可防可控,其他地区不受影响,且有望在国庆长假前得到控制。具体分析如下:福建疫情现状累计阳性病例情况:自9月10日以来,福建省累计报告本土确诊病例43例,近来住院43例,无死亡病例;现有本土无症状感染者尚在接受集中隔离医学观察32例(均在莆田市)。确诊病例分布为厦门市...

  • 宁夏现在几个疫情地区有(宁夏有疫情的城市)

    宁夏现在几个疫情地区有(宁夏有疫情的城市)

    宁夏疫情最新消息,10月11日的最新消息,并传来了三个新消息。〖壹〗、新增确诊病例10例,无症状感染者39例。分布区域:银川市19例,中卫市9例,石嘴山市6例,吴忠市5例。疫情形势依然严峻,乐观估计清零目标最迟在10月20日前实现。三个新消息中卫市中宁县风险地区划分截止2022年10月11日11时:高风险地区70处中风险地区83处低风险地区5处疫...

  • 【宜宾市疫情封控地区名单,宜宾市疫情封控地区名单公布】

    【宜宾市疫情封控地区名单,宜宾市疫情封控地区名单公布】

    永川区11月有几个封控地区〖壹〗、个。根据公开信息显示,2022年11月17日,永川区新冠肺炎疫情防控指挥部将中山路街道兴龙大道2号C栋南楼、中山路街道双龙路33号、35号、37号、39号划定为高风险区域。地方疫情管控以官方公布为准,不信谣、不传谣。〖贰〗、没有封城。永川区隶属于重庆市,位于长江上游地区,根据重庆疫情防控中心显示,截止2022年11月9日,...

  • 疫情地区何时为无风险(什么是疫情无风险地区)

    疫情地区何时为无风险(什么是疫情无风险地区)

    低风险地区多久变成无风险低风险到常态化防控需要7~14天,具体根据当地防控形势而定。2022年6月,国务院应对新型冠状病毒肺炎疫情联防联控机制综合组印发《新型冠状病毒肺炎防控方案(第九版)》,明确新冠肺炎疫情风险区域划定标准。无确诊病例或连续14天无新增确诊病例为低风险地区;14天内有新增确诊病例,累计确诊病例不超过50例,或累计确诊病例超过50例,14天...

返回顶部