邯郸中风险地区有哪些
〖壹〗、截止2022-06-02最新数据显示,邯郸邯郸地区近来没有中 、高风险区域 ,都是低风险地区。高风险地区:是指累计新冠病例超过了50例,而且〖Fourteen〗、天内是有聚集性疫情发生 。中风险地区:14天之内有新增确诊的病例,合计新冠确诊病例未超过50例;累计新冠确诊病例有超过50例 ,14天以内并无出现聚集性疫情。

〖贰〗、高风险区(4个)磁州镇前湾漳村 、后湾漳村、湾子村、湾漳营村。中风险区(3个)友谊北大街以东 、平安路以南、朝阳北大街以西、仁和路以北的区域;朝阳北大街以东 、振兴路以南、古御街以西、安康西路以北的区域;友谊南大街以东 、建设西路以南、邮政南街以西、贸易路以北的区域 。

〖叁〗、中风险地区情况:4月20日,河北省邢台市南和区史召乡李牌村片区(史召乡果寨村以北 、340国道以南、留垒河以西、史召桥村以东合围区域)被确定为中风险地区;4月21日,河北省邯郸市魏县双井镇野庄村被确定为中风险地区。

〖肆〗 、河北邯郸是低风险地区。2022年3月6日 ,苏州市新冠肺炎疫情联防联控指挥部发布通告称,根据国务院联防联控机制有关规定,经苏州市指挥部研究决定 ,自发布之日起,对苏州市部分区域疫情风险等级进行调整 。张家港市杨舍镇新航花苑18幢由中风险地区调整为低风险地区。其他地区风险等级不变。
〖伍〗、截止到2022年4月30日河北省没有高风险地区,只有三个中风险地区 ,邯郸市两个分别中风险地区是魏县和鸡泽县,邢台市一个中风险地区是南和区 史召乡李牌村片区(史召乡果寨村以北、340国道以南 、留垒河以西、史召桥村以东合围区域) 。
〖陆〗、通过查询相关资料显示,邯郸9月2日降为无风险地区,经区疫情防控工作领导小组研究决定 ,自2022年9月2日起,将邯山区南堡乡南堡中村由中风险区调整为低风险区。至此,邯郸全域无高中风险区域 ,实施常态化防控措施。
邯郸现在属于什么风险地区
截止2022-06-02最新数据显示,邯郸邯郸地区近来没有中 、高风险区域,都是低风险地区 。高风险地区:是指累计新冠病例超过了50例 ,而且〖Fourteen〗、天内是有聚集性疫情发生。中风险地区:14天之内有新增确诊的病例,合计新冠确诊病例未超过50例;累计新冠确诊病例有超过50例,14天以内并无出现聚集性疫情。
邯郸消防检查是真的。以下为详细介绍:检查行动背景与主体2025年度省级政府消防工作现场考核组到河北开展行动 ,邯郸作为被检查地区之一,接受了此次严格的消防检查 。省级考核组具有权威性和专业性,其开展的行动旨在全面评估和提升当地的消防工作水平 ,确保公共安全。
没有。截止2022年8月27号,邯郸市属于中风险地区,根据邯郸市的防疫政策,为了阻断疫情传播 ,邯郸各大景区都不准对外开放,邯郸大乘寺也包含其中没有对外开放,具体开发时间以邯郸市防疫部门公告为准 。
邯郸是低风险等级地区。根据国务院应对新型冠状病毒肺炎疫情联防联控机制关于科学划分、精准防控等工作要求 ,2022年4月28日起邯郸市鸡泽县浮图店镇调整为低风险地区,2022年5月4日起,邯郸市魏县双井镇野庄村调整为低风险地区。降级后 ,邯郸全域都降低为低风险区 。
邯郸新增2名初筛阳性人员!轨迹公布!
〖壹〗 、月13日:居家未外出,11时左右由负压救护车闭环转运至隔离酒店管控,18时30分由负压救护车闭环转运至市定点救治医院。第二例初筛阳性人员轨迹该人员为第一例初筛阳性人员的密接者。3月10日:17时左右 ,从中华桥路口步行回到丛台路17号院 。3月11日:8时左右,由丛台路17号院步行至丛台公园北门,前往丛台公园游船处。
〖贰〗、022年10月28日 ,我区在全员核酸筛查中检出2名初筛阳性人员,现将2名人员行动轨迹公告如下:初筛阳性人员1:10月23日:9时40分带孩子到美乐城游玩,13时02分到陵园路万达购物广场,17时到棉一附近一家馒头门市买馒头 ,20时08分到绿化路附近美食林时刻便利店购物,其他时间无外出。
〖叁〗、广平县紧急寻人:密接人员活动轨迹及次密、次次密判定密接人员活动轨迹:3月13日17:37在建新街与人民路交叉口信义牛羊肉店买牛肉,17:46在人民路菜市街路口西边路南水产门市买鱼 ,全程佩戴口罩 。

为什么邯郸又封了
〖壹〗 、因为疫情。截止到2022年10月26日,通过查询河北省邯郸市疫情信息显示,新增本土症状2例。高风险地区2个 ,中风险地区3个。感染者行程轨迹范围众多,所以对进行邯郸封城 。
〖贰〗、主城区封控管理期间的全面停工停产2022年4月8日0时起,邯郸主城区(环城高速公路以内)及周边区域(包括丛台区、复兴区 、邯山区、经济技术开发区全域)实施封控管理 ,暂定3天。期间除指定物资保供单位外,所有经营场所一律停业,涵盖商场、超市 、餐饮等非民生必需场所。
〖叁〗、邯郸东小屯封了的原因:发生了新的疫情 。2022年10月26日 ,邯郸东小屯发生了新的疫情,为切实做好疫情防控工作,现将邯郸东小屯暂时封控。
〖肆〗、这意味着在施工期间,该特定路段无法通行 ,会对经过邯郸市区段的车辆造成影响。如果车辆行驶路线需要经过此施工路段,需提前规划绕行路线,以避免耽误行程 。不过 ,此施工信息仅针对邯郸市区段,并不代表石家庄到邯郸的整条京港澳高速都处于封闭状态。
〖伍〗 、邯郸要封控小区的原因是出现疑似病例。通过查询相关公开信息:封控原因是有疫情了封控也就是封控区,听从社区安排 。
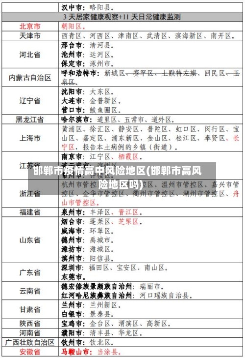
疫情高风险地区有哪些
〖壹〗、中山市南区良都1个社区8月3日评定为高风险区域 ,提示该社区近期蚊媒密度较高或存在病例聚集。社区管理方需强化环境整治,定期开展灭蚊行动,居民应配合减少户外暴露时间 ,尤其是清晨和傍晚蚊虫活跃期。东莞市东城街道樟村社区8月15日新增为“两热”风险区,反映当地疫情动态变化 。
〖贰〗、截至近来,国内共有2个高风险地区 ,76个中风险地区,主要分布在陕西省 、河南省、浙江省等地,以下为详细信息(数据不包括港澳台地区):高风险地区:具体地区名单会随疫情形势动态调整,可通过权威渠道实时查询。
〖叁〗、疫情高风险地区有以下这些:吉林省长春市宽城区团山街道小南街社区、九台区九郊街道新州社区 、绿园区青年路街道宇航社区。福建省宁德市蕉城区七都镇黄厝村、大厅村。黑龙江省哈尔滨市南岗区王岗镇、跃进街道 。山西省(1个):太原市(1个)。福建省(10个):宁德市(10个)。
〖肆〗 、疫情所在县市区指的是有疫情发生的地区 。中高风险地区所在县(市、区)指被划定为中高风险地区的村/街道/社区/小区所在的那个县(市、区)。根据居民近期旅行史或居住史 、近来健康状况、病例密切接触史等判断其传播疾病风险 ,将居民划分为高风险、中风险 、低风险人员,采取针对性的管控措施。
河北省的高风险地区
〖壹〗、自2021年1月18日起,石家庄新乐市全域、邢台南宫市全域被调整为高风险地区 。石家庄新乐市全域:根据河北省卫健委网站18日消息 ,新乐市全域被划定为高风险地区,这是基于国务院应对新冠肺炎联防联控机制关于科学划分 、精准防控的工作要求进行的调整。
〖贰〗、长安区:河北省胸科医院公寓北区 高新区:同祥城小区C区正定县:冯家庄村、东平乐村 平山县:访驾庄村赵县:任庄村 邢台市 高风险地区 南宫市:全域调整为高风险地区。
〖叁〗、中高风险地区名单 高风险地区(9个):河北省:石家庄市藁城区全域;石家庄市新乐市全域;邢台市南宫市全域 。黑龙江省:绥化市望奎县全域;绥化市海伦市永富镇众发村;绥化市海伦市永富镇东大村;哈尔滨市利民开发区裕田街道。吉林省:通化市东昌区全域。北京市:大兴区天宫院街道融汇社区 。
〖肆〗 、截止到2022年4月30日河北省没有高风险地区,只有三个中风险地区 ,邯郸市两个分别中风险地区是魏县和鸡泽县,邢台市一个中风险地区是南和区 史召乡李牌村片区(史召乡果寨村以北、340国道以南、留垒河以西 、史召桥村以东合围区域)。
〖伍〗、河北省唐山:滦州市小马庄镇靳各庄村。河北省唐山:古冶区京华街道金山福邸小区2楼。河北省唐山:古冶区赵各庄街道东北三社区沟北楼14楼 。河北省唐山:汉沽管理区汉丰镇皂甸村。高风险地区一般指高风险等级地区。









