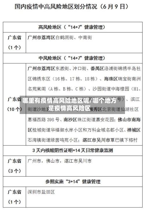
哪里有疫情高风险地区呢/哪个地方是疫情高风险区

福建疫情可防可控,其他地区不受影响,卫健委发声:有望在国庆长假前得到控...

福建疫情可防可控 ,其他地区不受影响,且有望在国庆长假前得到控制。具体分析如下:福建疫情现状累计阳性病例情况:自9月10日以来,福建省累计报告本土确诊病例43例 ,近来住院43例,无死亡病例;现有本土无症状感染者尚在接受集中隔离医学观察32例(均在莆田市) 。确诊病例分布为厦门市1例、泉州市7例 、莆田市35例。

哪里有疫情高风险地区呢/哪个地方是疫情高风险区-第1张图片

国家卫健委表示,将坚持动态清零总方针 ,出现一起扑灭一起 ,以最快的速度、最小的代价控制疫情扩散蔓延。具体措施和当前疫情形势如下:当前全国疫情形势我国总体疫情形势保持相对平稳,但呈现局部高度聚集、全国多点散发的特征:内蒙古满洲里:疫情已连续11天无新增,基本得到控制 。

哪里有疫情高风险地区呢/哪个地方是疫情高风险区-第2张图片

国家卫健委表示当前疫情仍可防可控 ,传染来源尚未找到;上海卫健委宣布加强对可疑病例筛查。国家卫健委的应对措施与研判成立专项领导小组:2020年1月1日,国家卫健委成立由马晓伟主任为组长的疫情应对处置领导小组,研究部署防控策略 ,及时指导湖北省和武汉市开展病例救治 、疫情防控和应急处置等工作。

哪里有疫情高风险地区呢/哪个地方是疫情高风险区-第3张图片

当前急性呼吸道疾病仍以流感为主,其他病原体处于较低水平 。中国疾控中心监测数据显示,流感活动已呈现下降趋势 ,随着学校陆续放假,预计1月底左右回归流行间期水平 。图:流感活动趋势示意图(数据来源:国家卫健委发布会)流感病毒类型变化与影响近期乙型流感占比升高,导致流感疫情出现小幅波动。

疫情再升级丨吉林市全面实行封闭管理,副省长坐镇舒兰指挥抗疫

吉林市针对疫情升级采取全面封闭管理、提级管控等多项措施 ,吉林省副省长安立佳坐镇舒兰指挥抗疫,全力遏制疫情蔓延扩散。全面实行封闭管理 吉林市副市长盖东平介绍,针对当前疫情形势 ,吉林市加大全市社会面管控力度 。城区以居民小区为单位 ,乡村以自然屯为单位,全面实行封闭管理,严格防止人员随意出入。

扁平化管理方式下 ,住宅小区指挥长可以直通区防治总指挥部,管理决策传动链条减少,人力资源、人力物力 、资金被充足机构起来 ,行动高效率进一步提高。

全国疫情高中低风险区一览表?

高风险地区:累计病例超过50例,且14天内有聚集性疫情发生 。中风险地区:14天内有新增确诊病例,且累计病例在5-50例之间。低风险地区:无确诊病例或连续14天无新增病例。(具体标准可能因地区政策调整 ,以当地卫健委公告为准)调整流程 县级以上地方政府根据疫情形势动态评估风险等级 。

操作步骤:进入查询页面:点击搜索结果中的“疫情风险等级查询 ”服务。选取地区:系统默认显示当前所在地的风险等级,若需查询其他地区,可通过筛选功能手动选取目标省份 、城市或区县。查看结果:页面会明确标注所选地区为高风险区、中风险区还是低风险区 ,并显示具体区域范围(如某街道、社区) 。

截至近来,国内共有2个高风险地区,76个中风险地区 ,主要分布在陕西省 、河南省、浙江省等地 ,以下为详细信息(数据不包括港澳台地区):高风险地区:具体地区名单会随疫情形势动态调整,可通过权威渠道实时查询。

中风险地区:以县市区为单位,存在以下两种情况之一的地区:14天内有新增确诊病例 ,且累计确诊病例不超过50例;或累计确诊病例超过50例,但14天内未发生聚集性疫情。低风险地区:以县市区为单位,无确诊病例或连续14天无新增确诊病例的地区 。

北京市:顺义区赵全营镇联庄村;顺义区北石槽镇北石槽村 。上海市:黄浦区贵西小区;黄浦区昭通路居民区(福州路以南区域);黄浦区中福世福汇大酒店;宝山区临江新村(二村)小区。(其他中风险地区详细名单略 ,具体可借鉴原文)低风险地区:除上述地区外的其他地区。

相关推荐

  • 【疫情管控地区文件下载,疫情管控地区表】

    【疫情管控地区文件下载,疫情管控地区表】

    最新疫情风险等级地区名单2020年11月最新隔离政策〖壹〗、高风险地区(9个):河北省(3个)石家庄市藁城区全域;石家庄市新乐市全域;邢台市南宫市全域。黑龙江省(4个)绥化市望奎县全域;绥化市海伦市永富镇众发村;绥化市海伦市永富镇东大村;哈尔滨市利民开发区裕田街道。吉林省(1个)通化市东昌区全域。北京市(1个)大兴区天宫院街道融汇社区。〖贰〗、上海疫情中高...

  • 菏泽最新疫情地区分布图(菏泽最新疫情地区分布图片)

    菏泽最新疫情地区分布图(菏泽最新疫情地区分布图片)

    山东省菏泽地区郓城县最新疫情怎么样无症状感染者471:男,49岁,现住定陶区张湾镇菏泽东服务区南区。11月19日,重点人员筛查检出(省外入鲁人员)。初步流调显示,活动轨迹主要涉及鄄城服务区西区、定陶张湾高速口、定陶大李庄、崮堆王村、菏泽服务区。无症状感染者472:男,31岁,现住鲁西新区陈集镇菏泽市方舱隔离点三期工地。11月19日,重点人员筛查检出(省外入...

  • 什么程度属于中风险疫情地区/什么情况算中高风险地区

    什么程度属于中风险疫情地区/什么情况算中高风险地区

    疫情风险区是怎么划分的〖壹〗、成都高风险地区的划分标准为:14天内新增两起及以上的本地聚集性疫情,或新增5例以上本地确诊病例。具体划分规则及依据如下:高风险地区划分条件满足以下任一条件即划定为高风险地区:14天内新增两起及以上本地聚集性疫情(聚集性疫情指小范围内出现多例关联病例);14天内新增5例以上本地确诊病例(不含境外输入病例)。〖贰〗、疫情风险区的...

  • 疫情无法发货的地区(疫情地区不发货可以投诉吗)

    疫情无法发货的地区(疫情地区不发货可以投诉吗)

    深圳“暂停”,跨境人连夜回公司!疫情波及工厂,断货怎么破?寻找备选供应商:如果供应工厂在深圳、东莞或其他高风险地区,卖家应及早做好B方案,寻找备选供应商,以降低断货风险。深圳跨境人积极应对工作挑战连夜回公司保障工作:昨晚无数跨境人化身最美逆行者,连夜回公司拿电脑处理业务。深圳部分卖家因疫情停工隔离,发货或受影响,同时外贸工厂提前放假也对跨境电商造成冲击,部...

  • 疫情地区急症怎么就医的/疫情期间紧急就医

    疫情地区急症怎么就医的/疫情期间紧急就医

    疫情期间外出就医有哪些注意事项?出现发热症状如何就诊?选取非接触支付,注意个人卫生:优先使用扫码支付等非接触方式付费,减少现金传递;避免用未清洁的手触摸口、眼、鼻;打喷嚏或咳嗽时用纸巾或肘臂遮掩口鼻,防止飞沫传播;就医返家后,立即用肥皂和流动水正确洗手,或使用手消毒剂消毒双手。疫情期间到医院就诊需做好全方位防护,具体注意事项如下:佩戴防护口罩优先选取N...

  • 无疫情地区回台前/无疫情地区回台前怎么报备

    无疫情地区回台前/无疫情地区回台前怎么报备

    吴某某经过哪案件背景与经过案发时间:2024年8月16日。受害人与嫌疑人关系:50岁代课老师文某某与60岁男友吴某某以夫妻名义生活约11年,文某某因吴某某家暴倾向多次提出分手。案发过程:当日11时许,文某某因关系不和提出分开,吴某某要求其到麒麟山(当地观光地)发生性关系后才同意分手。南阳男子持棍行凶事件事件经过:5月25日11时30分许,南阳市第六十八小学...

  • 【疫情三省五市三地区,三省五市疫区指的哪里】

    【疫情三省五市三地区,三省五市疫区指的哪里】

    中国疫情最严重的三个省〖壹〗、江苏省是近来全国疫情最为严重的省份之一。根据最新的中高风险区域名单,江苏省拥有2个高风险地区和50个中风险地区。8月1日,江苏新增40例本土确诊病例,其中11例为轻型,29例为普通型。同时,新增2例本土无症状感染者,以及3例境外输入确诊病例。〖贰〗、疫情最严重的三个省是湖北省、广东省和河南省。湖北省是疫情爆发的中心地带,尤其是...

  • 银川有几类疫情地区/银川疫区分类

    银川有几类疫情地区/银川疫区分类

    宁夏疫情最新消息,10月11日的最新消息,并传来了三个新消息。新增确诊病例10例,无症状感染者39例。分布区域:银川市19例,中卫市9例,石嘴山市6例,吴忠市5例。疫情形势依然严峻,乐观估计清零目标最迟在10月20日前实现。三个新消息中卫市中宁县风险地区划分截止2022年10月11日11时:高风险地区70处中风险地区83处低风险地区5处疫情较为严...

  • 风险地区查询东城疫情情况/风险地区查询东城疫情情况最新

    风险地区查询东城疫情情况/风险地区查询东城疫情情况最新

    哪里可以查到所在地区风险等级-所在地区风险等级查询教程分享第一步:进入国家政务服务平台打开浏览器,访问国家政务服务平台官方网站(或通过官方政务服务APP进入)。该平台由国家相关部门运营,提供权威的疫情风险等级信息,数据更新及时且覆盖全国范围。第二步:选取行政区划在平台首页或搜索栏中,找到“疫情风险等级查询”相关入口(通常位于首页显著位置或“防疫服务”专区)...

  • 疫情地区如何防疫/当地的疫情防控情况如何

    疫情地区如何防疫/当地的疫情防控情况如何

    近来疫情各地开花,为什么防疫政策还是全域静默、一刀切居多?_百度...〖壹〗、在疫情初期或疫情爆发阶段,全域静默、一刀切的政策能够迅速切断病毒传播链,有效控制疫情扩散。这种政策通过限制人员流动、减少聚集等方式,能够迅速降低病毒传播的风险,为后续的疫情防控工作赢得宝贵时间。虽然这种方式可能带来一定的经济和社会影响,但在疫情紧急情况下,其短期内的有效性是显而易...

返回顶部