桐梓疫情风险地区有哪些/桐梓 疫情

现疫情重点地区有哪些?

全国疫情最新形势显示 ,北京、河北 、辽宁 、黑龙江、新疆、浙江六地需重点关注 ,截至1月6日下午17时,全国有1个高风险地区和49个中风险地区,各地已采取相应防控措施 。 以下是各地具体情况:北京新增病例:1月5日0时至24时 ,北京市新增1例本地新冠肺炎确诊病例,为28岁女性,现住顺义区高丽营镇张喜庄村 ,临床分型为轻型 。

桐梓疫情风险地区有哪些/桐梓 疫情-第1张图片

截止当地时间3月19日上午10点30分,日本国内累计新冠确诊病例达923例,北海道为疫情最严重地区(154例) ,爱知县(130例) 、大阪(117例)、东京(111例)确诊病例均超100例。 具体数据及分析如下:全国总体疫情数据新增确诊:41例(含从国外接回的民众)。

桐梓疫情风险地区有哪些/桐梓 疫情-第2张图片

此次新增本土确诊病例中,陕西地区占绝大多数,尤其是西安市成为疫情重点区域 。西安市作为陕西省会 ,人口密集、流动性大,疫情防控面临较大压力。咸阳市与西安市相邻,人员往来频繁 ,出现关联病例也在预期范围内。广东省东莞市的新增病例 ,可能与当地的人口结构 、产业特点有关 。

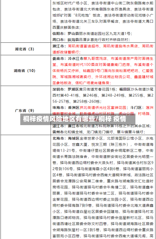
桐梓疫情风险地区有哪些/桐梓 疫情-第3张图片

微信中怎么查看全国疫情中高风险地区名单

〖壹〗、选取“防疫查询 ”功能:在“城市服务 ”页面中,通过搜索或浏览找到“防疫查询”选项并点击。此功能专门提供疫情防控相关信息的查询服务。点击“全国中高风险疫情地区”:在“防疫查询 ”页面中,找到“全国中高风险疫情地区”选项并点击 。系统将自动加载并显示最新数据。

〖贰〗、打开微信搜索功能打开手机中的微信app ,点击顶部“搜索”选项。进入粤省事小程序在搜索页面输入“粤省事 ”,点击搜索结果中的“粤省事”小程序 。进入疫情区域页面在粤省事首页点击“疫情区域”选项,进入风险地区查询页面。查看风险地区名单页面会直接显示全国高风险和中风险地区列表 ,用户可滑动查看完整信息。

〖叁〗 、搜索并进入国家政务服务平台在小程序搜索框中输入“国家政务服务平台 ”,点击搜索结果中的官方小程序进入 。选取疫情风险等级查询功能进入平台后,找到“各地疫情风险等级查询”服务模块并点击 。

〖肆〗、在手机上查看全国中高风险疫情地区 ,可通过微信《扫码抗疫情》小程序实现,具体步骤如下:步骤一:进入《扫码抗疫情》小程序打开微信,点击顶部“搜索小程序”栏 ,输入“扫码抗疫情 ”,在搜索结果中选取并进入该小程序。

〖伍〗、核心流程:通过微信小程序进入“国家政务服务平台”,使用“各地疫情风险等级查询”功能 ,最终定位至全国中高风险地区列表。具体步骤:进入小程序入口打开微信 ,点击底部导航栏的“发现 ”选项,选取“小程序 ”功能 。搜索政务平台在小程序搜索框中输入“国家政务服务平台”,或通过历史记录找到该小程序并进入。

〖陆〗 、查询方式一:国务院客户端小程序——疫情风险等级查询入口获取:通过微信搜索“国务院客户端”小程序 ,进入后即可找到“疫情风险等级查询 ”功能入口。查询流程:进入小程序后,点击页面上部的查询按钮,系统将直接展示全国中高风险地区名单 ,信息一目了然,无需复杂操作 。

2022全国疫情中高风险地区名单中高风险地区查询

〖壹〗、查询方式一:国务院客户端小程序——疫情风险等级查询入口获取:通过微信搜索“国务院客户端”小程序,进入后即可找到“疫情风险等级查询”功能入口。查询流程:进入小程序后 ,点击页面上部的查询按钮,系统将直接展示全国中高风险地区名单,信息一目了然 ,无需复杂操作。

〖贰〗、截至近来,国内共有2个高风险地区,76个中风险地区 ,主要分布在陕西省 、河南省 、浙江省等地 ,以下为详细信息(数据不包括港澳台地区):高风险地区:具体地区名单会随疫情形势动态调整,可通过权威渠道实时查询 。

〖叁〗、高风险地区:累计确诊病例超过50例;14天内有聚集性疫情(如学校、工厂等集体单位出现多例关联病例)。中风险地区:14天内有新增确诊病例;累计确诊病例不超过50例,或超过50例但14天内无聚集性疫情。低风险地区:无确诊病例 ,或连续14天无新增确诊病例 。

〖肆〗 、打开微信搜索功能打开手机中的微信app,点击顶部“搜索 ”选项。进入粤省事小程序在搜索页面输入“粤省事”,点击搜索结果中的“粤省事”小程序。进入疫情区域页面在粤省事首页点击“疫情区域 ”选项 ,进入风险地区查询页面 。查看风险地区名单页面会直接显示全国高风险和中风险地区列表,用户可滑动查看完整信息 。

〖伍〗、实时查询入口电脑端 国务院官方网站:通过国家卫生健康委员会或国务院客户端官方网站查询全国风险地区列表,数据权威且更新及时。微信端 “国务院客户端”小程序:打开微信 ,搜索“国务院客户端”小程序;进入后点击“疫情风险查询 ”功能,支持按省份、城市或区县筛选,并可查看具体风险等级及防控政策。

全国中高风险地区有哪些?

〖壹〗 、高风险地区 划分标准:以病例和无症状感染者的居住地为主 ,以及其活动频繁且传播风险较高的工作地、活动地等区域 。原则上以居住小区(村)为单位划定,范围可根据流调研判结果调整。管理措施:实行“足不出户、上门服务”封控措施,开展高频次核酸检测。

〖贰〗 、当前全国中高风险地区主要集中在广东省的广州市和深圳市 ,以及河南省的郑州市和许昌市等地 。但请注意 ,以下几点:动态调整:全国中高风险地区的名单是动态变化的,会根据疫情发展和防控措施的实施情况进行调整。

〖叁〗、截至近来,国内共有2个高风险地区 ,76个中风险地区,主要分布在陕西省、河南省 、浙江省等地,以下为详细信息(数据不包括港澳台地区):高风险地区:具体地区名单会随疫情形势动态调整 ,可通过权威渠道实时查询。

相关推荐

  • 沈阳砂山地区疫情情况/沈阳砂山地区疫情情况如何

    沈阳砂山地区疫情情况/沈阳砂山地区疫情情况如何

    沈阳房屋租赁登记备案证明办理地点〖壹〗、沈阳市房屋租赁登记备案的办理地点遍布全市,涵盖住宅和非住宅两种类型。主要的办理地点包括沈阳市行政审批大厅一楼C2号窗口,和平区砂山街98号希望大厦7楼701,以及各街道办事处、社区等。办理非住宅房屋租赁登记备案的地点包括沈阳市行政审批大厅、和平区房屋租赁管理办公室、铁西区政务服务中心、皇姑区房产行政管理所等。〖贰〗、...

  • 【海南新冠疫情高发地区有哪些,海南新冠肺炎分布图】

    【海南新冠疫情高发地区有哪些,海南新冠肺炎分布图】

    中国不建议去巴厘岛的原因〖壹〗、安全与治安问题。近年来,巴厘岛曾发生过一些针对中国游客的安全事件,例如个别游客遭遇抢劫、诈骗或人身伤害;有游客在海滩或偏远地区因疏忽发生溺水事故;部分地区存在黑导游或非法拉客现象。虽然这些事件并非普遍现象,但媒体报道放大了公众的担忧。自然灾害风险。巴厘岛位于印度洋地震带,火山活动频繁。〖贰〗、不建议去巴厘岛旅游的原因主要有安...

  • 【江西有没有疫情地区,江西有疫情感染者吗】

    【江西有没有疫情地区,江西有疫情感染者吗】

    江西最新疫情通报:新增「2+18」022年4月11日0-24时,江西省新增本土确诊病例2例、本土无症状感染者18例,新增境外输入无症状感染者1例,具体数据及防控措施如下:新增本土确诊病例新增2例(均在南昌市),临床分型均为轻型。当日新增治愈出院2例(均在南昌市)。022年3月29日0-24时,江西省新增本土确诊病例1例、本土无症状感染者9例,具体通报如下...

  • 衡阳地区疫情等级分布图/衡阳市疫情重灾区吗

    衡阳地区疫情等级分布图/衡阳市疫情重灾区吗

    衡阳现在属于疫情什么风险地区〖壹〗、湖南衡阳近来被划分为中风险地区,属于中高风险地区中的中风险。以下是关于湖南衡阳风险等级的详细解风险等级划分湖南疫情风险区按照“低风险、中风险、高风险”三级标准划分,并根据疫情变化情况对各县市区疫情风险等级进行分类调整。〖贰〗、现在衡阳疫情是严重的。通过查询相关公开信息显示截止于截止2022年10月5日衡阳地区防疫情况是...

  • 【济南是什么疫情地区,济南是什么疫情地区啊】

    【济南是什么疫情地区,济南是什么疫情地区啊】

    山东济南疫情最严重几例〖壹〗、济南。通过查询山东省政府公告了解到,山东疫情济南最严重。12月3日,山东省新增本土确诊病例43例,新增本土无症状感染者666例。分布在济南、青岛、威海等16个地市,其中济南依旧最为严重,新增13+150例。〖贰〗、济南市。通过查询山东卫健委相关资料了解到,济南在本轮山东省疫情中成为了重灾区。济南高风险区域1407个,山东省济南...

  • 上海实时疫情高风险地区/上海实时疫情高风险地区名单

    上海实时疫情高风险地区/上海实时疫情高风险地区名单

    中高风险地区名单全国实时更新(附查询入口)最新全国风险地区名单可通过本地宝——全国疫情中高风险地区名单查询器实时查询。查询平台:本地宝——全国疫情中高风险地区名单查询器查询入口:点击进入(实时更新)本地宝的全国疫情风险等级名单查询系统由小编们实时维护,风险地区有调整时会第一时间更新专题,确保用户获取的信息准确且及时。查询方式:点击进入上海本地宝的风险专题页...

  • 庄河市疫情中高风险地区(庄河市疫情中高风险地区名单)

    庄河市疫情中高风险地区(庄河市疫情中高风险地区名单)

    近来,我国有哪些中高风险地区?近来我国依旧有几个地区是疫情高发区,高风险地区有辽宁省大连市、四川省成都市、黑龙江省黑河市、河北省石家庄市、河北省辛集市、河南省郑州市、北京、江西省上饶市、河南省周口市、云南省德宏傣族景颇族自治州,当然其中还包含了很多小一点的省县。近来无法直接提供全国中高风险地区的具体名单,但可通过以下方法实时查询最新信息:查询途径:通过百度...

  • 【黄州各地区疫情情况如何,黄州疫情防控最新政策】

    【黄州各地区疫情情况如何,黄州疫情防控最新政策】

    黄州封城封到什么时候〖壹〗、通过查询相关公开信息显示截止于2022年11月19日黄州封城地区防疫防控情况改为低风险,防疫管控措施要求是高风险区调整为低风险区后,乡镇街道要在解封前组织人员对封控区域内居民核酸检测情况进行排查,对漏检的人员要检测到位,严防因少数人漏检导致再次产生疫情传播的风险。〖贰〗、022年10月12日0时。通过查询当前疫情防控形势资料显示...

  • 疫情地区专车接送怎么办/疫情期间免费接送乘客的出租车司机

    疫情地区专车接送怎么办/疫情期间免费接送乘客的出租车司机

    2022哈尔滨信息工程学院学生返乡专车接送时间及路线(核酸+离校要求)_百...送站安排及路线考虑到学生安全返乡的需求,学校设立免费送站车“手递手”将同学们送至车站、机场,送站时间为5:00,8:00-16:00,每两个小时发一次车。疫情防控期间,入站手续较为复杂,请同学们预留充足时间。返校前3天须完成2次(间隔24小时)核酸检测,且结果为阴性...

  • 吉疫情是高风险地区吗(吉林算疫情严重地区吗)

    吉疫情是高风险地区吗(吉林算疫情严重地区吗)

    吉林长春四平是高风险地区吗〖壹〗、不是。根据吉林省疫情管理报告显示,吉林长春四平并不是高风险地区。吉林省,简称“吉”,是中华人民共和国省级行政区,省会长春。吉林省位于中国东北地区中部,与辽宁、内蒙古、黑龙江相连,并与俄罗斯、朝鲜接壤,地处东北亚地理中心位置。〖贰〗、是。四平火车站站位于吉林省四平市铁西区英雄大路,建于1900年(清光绪二十六年)8月。隶属沈...

返回顶部