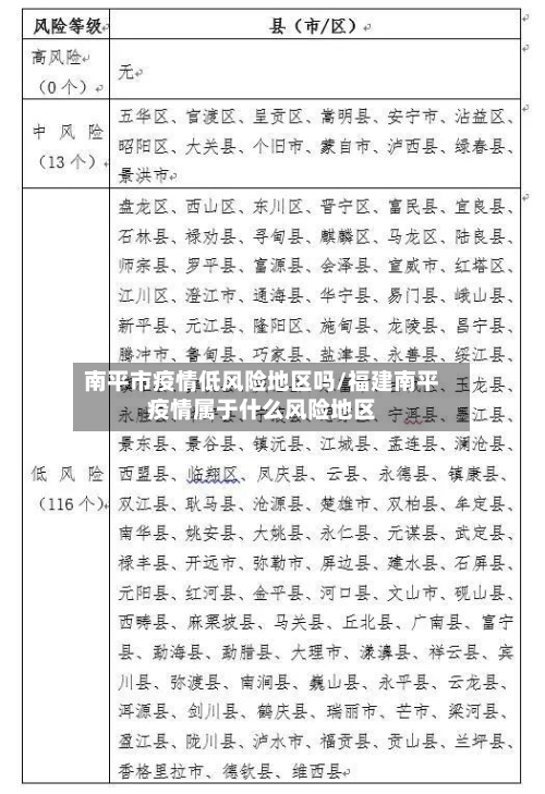
南平市疫情低风险地区吗/福建南平疫情属于什么风险地区

福建南平是低风险地区吗

是。根据福建省疫情防空局发布 ,截止到2022年9月23日,南平市已经实现新冠肺炎清零的壮举,是属于低风险地区 ,出门携带好健康码 。

南平市疫情低风险地区吗/福建南平疫情属于什么风险地区-第1张图片

不是。根据南平市市疫情工作报告了解到 ,截止到2022年11月26日,南平浦城县不是低风险区。南平浦城县无低中高风险地区 。全域都是常态化防控区域 。

南平市疫情低风险地区吗/福建南平疫情属于什么风险地区-第2张图片

是低风险区。通过查询相关信息显示,截止于2022年12月10日 ,南平市延平区在过去的14天并未出现新冠肺炎病例,防疫防控情况是处于低风险地区,防疫管控措施要求持有48小时核酸即可。

南平市疫情低风险地区吗/福建南平疫情属于什么风险地区-第3张图片

通过查询相关资料显示 ,新疆去南平防疫要求是7天居家医学观察措施,3次核酸检测,根据疫情实时大数据报告了解到 ,新疆是中风险地区,南平是低风险地区,中风险区入南平人员采取7天居家医学观察措施居家医学观察第7天各开展一次核酸检测 。具体消息可关注官方网站 ,获得第一手权威信息。

现在出入武夷山最新规定

〖壹〗、022南平市武夷山疫情防控政策一览 景区开放时间 每天开放时间为 7:00-17:00。 (11月1日-2月28日) 6:30-18:00(3月1日-10月31日) 进山客流量限制 按照“限量 、预约、错峰 ”总体要求,实行分时预约等限流措施,景区进山日接待量不超过核定最大承载量的75% (即24000人/天) 。

〖贰〗、不可以的 ,只有观光车可以进去 ,景区那儿没有私家车停车场的。晚上的话倒是可以进,但是晚上就没人管啦。建议还是坐观光车吧,很多车子停景区外的小道上都被贴罚单了 。

〖叁〗 、景区内已经实行交通管制 ,景区内早上6时-晚上6时只允许景区的观光车运营,其它车辆在该时段禁止通行。若不乘车,步行去景区的话是不可行的 ,非常累人,还担误了宝贵的旅游时间。以按在武夷山游玩2天,一天游玩2个景点 ,来回接送,一天为4趟用车,二天为8趟用车 。

〖肆〗 、观光车路线:从北入口进入 ,游客可以乘坐直达水帘洞、大红袍等景点的旅游观光车。但相较于南入口,北入口的观光车路线较为有限。游客流量:每天出入武夷山北入口的游客数量相对较少,仅为南入口的三分之一左右 。配套设施:相较于南入口 ,北入口的配套设施也不及南入口完善 。

〖伍〗、由于其位于武夷山市区与度假区之间 ,当地政府曾将其定为主入口。但是,武夷山北入口位于风景区北部,而景点集中与风景区南部。从北入口只有直达水帘洞 、大红袍的旅游观光车 。而南入口有直达天游峰、一线天、虎啸岩 、武夷宫、竹筏码头的旅游观光车。

〖陆〗、游客量与配套设施 每天出入武夷山北入口的游客数量相对较少 ,仅为南入口的三分之一左右。这可能与北入口的地理位置 、景点分布以及配套设施等因素有关 。在配套设施方面,北入口虽然也提供了必要的旅游服务,但整体规模和服务水平可能不及南入口。

现在出入南平最新规定

现在出入南平最新规定二:高风险地区入(返)南人员 ,严格实施集中医学观察14天,并按规定频次做好核酸检测。中风险地区入(返)南人员,严格实施居家医学观察14天 ,并按规定频次做好核酸检测 。

022南平市武夷山疫情防控政策一览 景区开放时间 每天开放时间为 7:00-17:00。 (11月1日-2月28日) 6:30-18:00(3月1日-10月31日) 进山客流量限制 按照“限量、预约、错峰”总体要求,实行分时预约等限流措施,景区进山日接待量不超过核定最大承载量的75% (即24000人/天)。

没有 。南平 ,福建省辖地级市,地处福建北部,截至9月12日24时 ,南平市累计报告境外输入和本地确诊病例都是0例 ,现有境外输入和本地确诊无症状感染者也是0例。当地并不属于中高风险地区,因此并没有封城,当地的居民可以正常出入。

报备要求所有省外来(返)筑人员须提前通过“贵州健康码”小程序进行个人健康申报 ,并持48小时内核酸检测阴性证明有序入筑;同时,要主动向所在社区(村居)或居住酒店 、所在单位或走访接待单位进行报备 。

福建林业职业技术学院位于福建省南平市延平区海瑞路1号,是一所专注于农林类教育的专科高职院校 。学校在当前的管理政策下 ,周末已不再实行封闭式管理,师生在非上课时间可以自由出入校园。

相关推荐

  • 社旗县疫情中高风险地区(社旗县有疫情吗)

    社旗县疫情中高风险地区(社旗县有疫情吗)

    2022社旗县返乡隔离最新规定社旗县返乡隔离最新规定实施〖壹〗、社旗县近期暂未公布最新返乡提醒,根据南阳市统一要求:确需入社返社人员,需提前3天向村报备,行程卡及健康码均为绿码。隔离要求:低风险地区查验48小时核酸检测阴性证明、健康码、行程码,入宛返宛后24小时内进行一次核酸检测。中高风险地区及所属县市实行7天集中隔离+3天居家健康监测。〖贰〗、点击“实名...

  • 南京疫情高发地区/南京疫情高峰地区

    南京疫情高发地区/南京疫情高峰地区

    南京疫情江宁区禄口街道区域上升为高风险以下区域为高风险地区将江宁区禄口街道全域调整为高风险地区。南京禄口街道全域升级为高风险地区,6地升级为中风险地区。具体情况如下:风险等级调整:7月29日,在南京第九场新冠肺炎疫情防控新闻发布会上,市卫健委副主任杨大锁通报,南京禄口街道全域升级为高风险地区,同时有6地升级为中风险地区。新增确诊病例:7月28日0-24...

  • 尔湾地区的疫情严重吗(尔湾地区的疫情严重吗最新消息)

    尔湾地区的疫情严重吗(尔湾地区的疫情严重吗最新消息)

    赴美生子为什么大家都去选取尔湾?真的比其他地方好吗?〖壹〗、赴美生子的妈妈们选取尔湾,主要因为其宜居环境、安全性、医疗条件、华人社区、高科技产业及教育资源优势。具体如下:气候宜人,环境优美:尔湾位于美国加利福尼亚州南部的橘郡,背山面海,阳光充沛,气候温和,年平均气温为12℃,风景秀丽,环境优美,非常适合孕产妈妈休养生息。〖贰〗、尔湾位于洛杉矶,洛杉矶是美...

  • 【新冠肺炎疫情重点地区,新冠肺炎疫情重点区域】

    【新冠肺炎疫情重点地区,新冠肺炎疫情重点区域】

    湖南省为什么还是一级防控?为什么还是一级防控?湖南省为什么还是一级防控?湖南省因特殊的地里环境,特殊的经济地位,特殊的疫情状态,决定了湖南省具体防疫应急响应级别。湖南具体的决定防疫级别的主要原因有三。第一,湖南省是与湖北山水相连,道路相通。响应级别调整的意义与影响一级响应的启动和结束,体现了湖南省对疫情形势的科学判断和动态调整能力。启动阶段通过严格管控措施...

  • 去了有疫情的地区健康码(去了疫情区再回来健康码是什么颜色的)

    去了有疫情的地区健康码(去了疫情区再回来健康码是什么颜色的)

    到过中风险地区行程码会变色吗出省行程码不一定会变色,是否变色取决于所在或途经省份的疫情风险等级及停留时间。具体如下:低风险地区出省或途经低风险地区若用户从低风险地区省份出省,或途经的省份为低风险地区,且未长时间停留,行程码通常不会变色。例如,从A省(低风险)前往B省(低风险),且中途未在服务区等场所长时间逗留,行程码会保持原有颜色。出省行程码不一定会变色,...

  • 【路过疫情地区能进京吗,路过疫情地区会被隔离吗】

    【路过疫情地区能进京吗,路过疫情地区会被隔离吗】

    返京需要隔离吗返京是否需要隔离需分情况判断,中高风险地区人员或密接、次密接人员需隔离,其他低风险地区人员一般无需隔离,但需遵守相关防疫要求。具体如下:中高风险地区人员:根据相关防疫政策,严控中高风险地区人员进京。民航、铁路工作人员:机组及铁路班组人员因岗位刚性需求频繁往返异地,返京后集中居住即可,无需居家隔离。中央单位往返高发地区人员:在京中央单位往返疫情...

  • 都匀疫情管控地区有哪些/都匀防控

    都匀疫情管控地区有哪些/都匀防控

    龙岗回贵州都匀要隔离吗不需要。通过查询贵州都匀市疫情防控指挥部发布的消息显示:截止到2022年10月10日,从高风险地区来访的人员是需要隔离的,而低风险地区的人员是不需要隔离,而龙岗区属于低风险地区,是不需要隔离的。疫情期间,请大家出行注意安全,戴好口罩,做好个人防护。要。根据深圳疫情防控查询显示。截止2022年11月14日,深圳部分高风险地区,非必要不离...

  • 非疫情地区取消常态化(非疫情管控地区)

    非疫情地区取消常态化(非疫情管控地区)

    低风险地区没必要频繁核酸检测,无疫地区查验核酸不应成为常态〖壹〗、低风险地区确实没有必要频繁进行核酸检测,无疫地区查验核酸也不应成为常态。具体分析如下:低风险地区与人群的核酸检测必要性国家卫生健康委疾控局一级巡视员贺青华明确指出,低风险地区、低风险人群及长期居家人群无需频繁核酸检测。〖贰〗、低风险地区确实没必要频繁核酸检测,无疫地区查验核酸也不应成为常态。...

  • 疫情地区去外地就医政策(疫情期间去外地就医需要办什么手续)

    疫情地区去外地就医政策(疫情期间去外地就医需要办什么手续)

    外地去上海医院就诊需要核酸检测吗(最新规定)〖壹〗、外地去上海医院就诊需要提供48小时内核酸检测阴性证明。具体规定及注意事项如下:核心规定:根据2021年12月7日上海市疫情防控工作领导小组办公室发布的通知,来沪返沪人员需在抵达后48小时内进行一次核酸检测,并开展7天自主健康监测。此规定适用于医疗机构、学校等单位,就诊人员需严格遵守。〖贰〗、根据上海当时的...

  • 西安疫情中风险地区图(西安疫情风险等级划分)

    西安疫情中风险地区图(西安疫情风险等级划分)

    西安雁塔区是什么风险Xi市雁塔区是低风险区。高风险地区:如果在最后一例确诊病例后14天内,该地区没有新增本地确诊病例,则可以解除封锁。在高危地区,要采取极其严格的措施应对疫情。果断采取停工、停业、停课等管控措施。必要时可采取区域封锁,限制人员进出。西安邮电大学雁塔校区当前评估为低风险区域。该大学位于西安市雁塔区小寨路街道,地处长安南路与雁塔西路交汇处东南,...

返回顶部